芯片简介
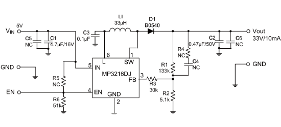
MP3216是一款单片升压转换器,集成0.75A、0.6Ω内部开关,采用电流模式固定频率架构,提供快速瞬态响应和逐周期限流保护。特性包括欠压锁定、过压保护、热过载保护、输出短路保护及输入电源负载断开功能,适用于36V以下输出电压场景。内部组成包含功率MOSFET、控制电路及保护模块。
芯片特点:
输入2.5V~6V
输出36V
内置MOS
1.3MHz
使能

MP3216是一款单片升压转换器,集成0.75A、0.6Ω内部开关,采用电流模式固定频率架构,提供快速瞬态响应和逐周期限流保护。特性包括欠压锁定、过压保护、热过载保护、输出短路保护及输入电源负载断开功能,适用于36V以下输出电压场景。内部组成包含功率MOSFET、控制电路及保护模块。
描述DCDC升压,电源输入3V~7V,输出24V以上方案,
RoHSSMT扩展库
3000个/圆盘
总额¥0
描述DCDC升压,电源输入3V~7V,输出24V以上方案,
RoHSSMT扩展库
3000个/圆盘
总额¥0
近期成交8单