芯片简介
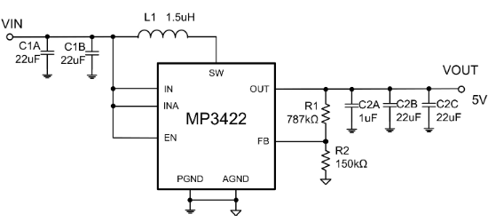
MP3422是一款高效同步电流模式升压转换器,集成输出断开功能。支持1.9V低输入启动,内置P沟道同步整流器,无需外部肖特基二极管。内部补偿和软启动设计简化外部元件,适用于5V输出和2.5A负载。具备6.5A开关电流限制、低静态电流(43μA)、过流保护(OCP)、短路保护(SCP)、过压保护(OVP)及过热保护(OTP)。功能框架包括误差放大器、电流检测、PWM控制模块及同步整流驱动电路。
芯片特点:
输入1.9V~5.5V
输出2.5V~5.5V
内置MOS
600kHz
使能
软启动





