芯片简介
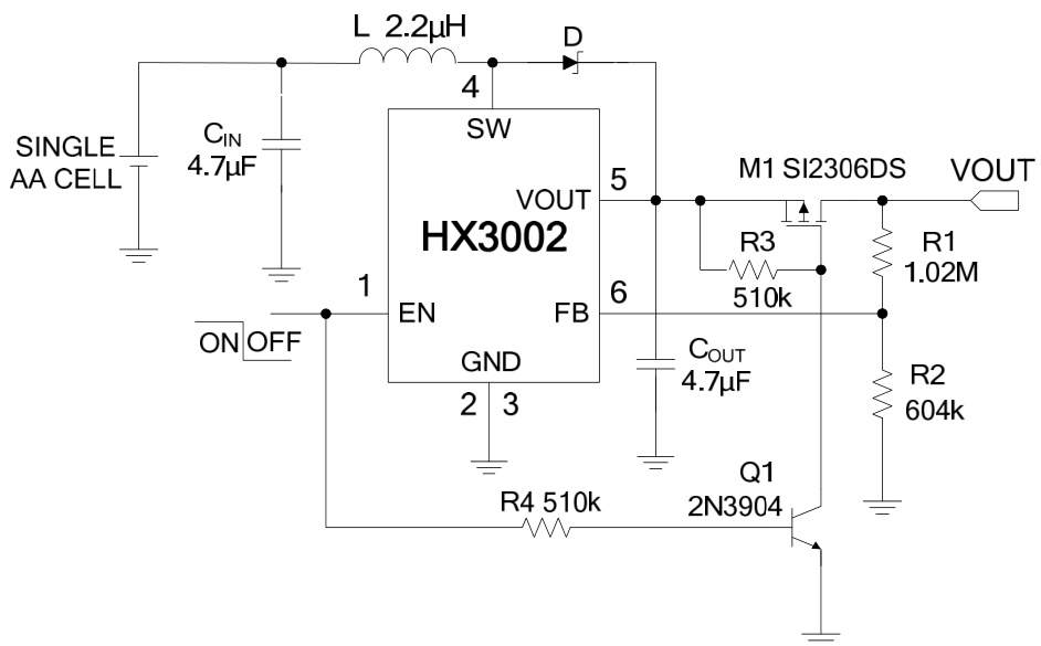
HX3002-AF7C是一款高效同步PWM升压DC/DC转换器,工作频率1.4MHz,采用自动PWM/PFM模式切换以提高轻载效率。其输入电压范围为2V至4.4V,输出电压可调至5V,内部集成0.35Ω同步开关,支持高达500mA负载电流。特性包括94%转换效率、低至<1μA的关机电流、EN引脚使能控制,采用SOT-23-6L封装,适用于便携式电子设备的中等功率系统。
芯片特点:
输入2V~4.4V
输出2.5V~5V
内置MOS
1.4MHz
使能

HX3002-AF7C是一款高效同步PWM升压DC/DC转换器,工作频率1.4MHz,采用自动PWM/PFM模式切换以提高轻载效率。其输入电压范围为2V至4.4V,输出电压可调至5V,内部集成0.35Ω同步开关,支持高达500mA负载电流。特性包括94%转换效率、低至<1μA的关机电流、EN引脚使能控制,采用SOT-23-6L封装,适用于便携式电子设备的中等功率系统。
描述HX3002是一款高效率同步升压DC/DC转换器,适用于中等功率系统。其内部同步开关设计提供高达94%的效率,支持1.4MHz固定频率切换。该器件可在2V至4.4V的输入电压范围内工作,输出电压范围为2.5V至5V。具备自动PWM/PFM模式切换,以提高轻载时的效率。
SMT扩展库
3000个/圆盘
总额¥0
近期成交12单