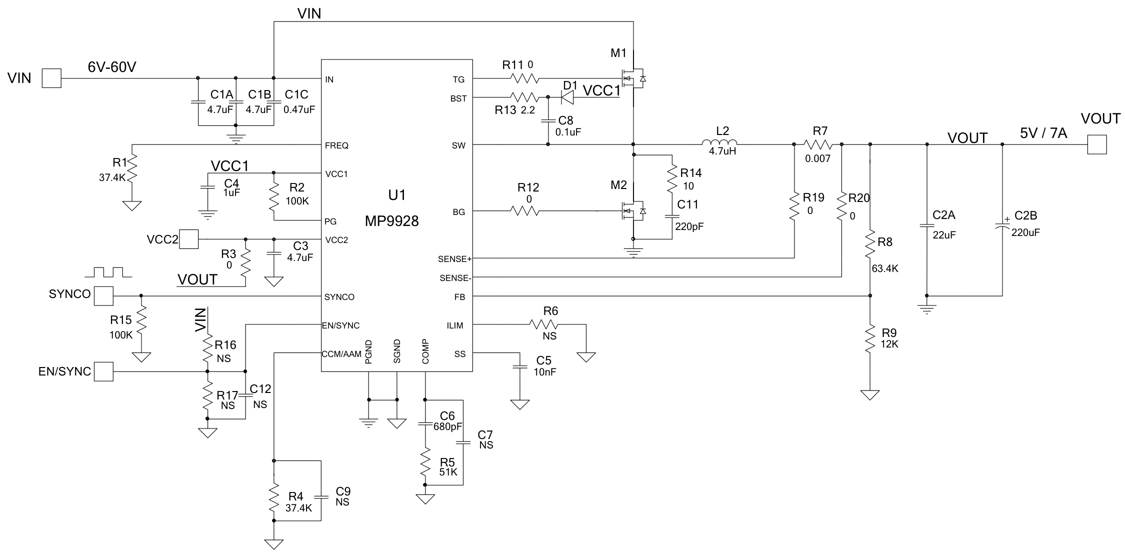
芯片简介
MP9928是一款高压同步降压开关调节控制器,可将高达60V的电压直接降压。MP9928使用PWM电流控制架构,具有精确的逐周期限流保护功能。它能够驱动双路N-通道MOSFET开关管。AAM模式(高级异步模式)支持非同步工作,PFM模式用于优化轻载效率。 MP9928可通过外部电阻调节工作频率,对于噪音敏感型应用,它还可以实现外部时钟同步。全方位的故障保护包括精确的输出过压保护(OVP)、输出过流保护(OCP)和过温关断保护。 MP9928采用TSSOP20-EP和QFN-20(3mmx4mm)封装。
芯片特点:
4V至60V宽工作输入电压范围 双路N-通道MOSFET驱动器 低压差工作: 最大占空比(99.5%时) 可调频率范围: 100kHz-1000kHz 180º异相SYNCO 外部软启动和PG引脚 可选逐周期电流限 输出过压保护 具有外部电源选项的内部LDO 可调CCM和AAM跳频模式 精确的过温保护 采用TSSOP20-EP和QFN-20(3mmx4mm)封装


