芯片简介
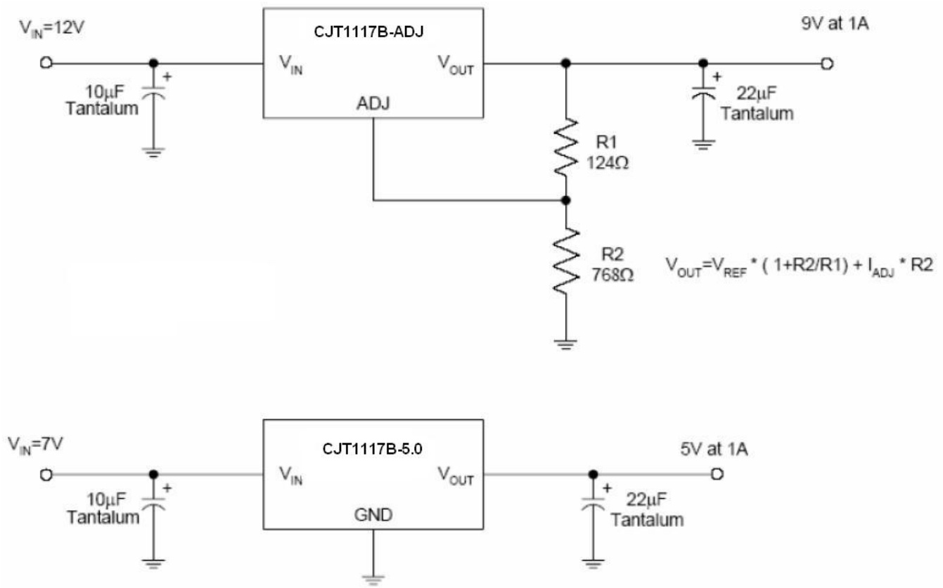
CJT1117B-ADJ是一款低漏失三端稳压器,在1A输出电流下具有1.15V典型压差。该系列提供电流限制和热关断保护,内部集成修整带隙基准以确保输出电压精度在±1.5%以内。可调版本通过两个外部电阻实现1.25V至5V的输出电压范围,并具备低噪声特性。
芯片特点:
输入20V
输出1A
精度±1.5%
功耗:150mW
输出1.25V~5V

CJT1117B-ADJ是一款低漏失三端稳压器,在1A输出电流下具有1.15V典型压差。该系列提供电流限制和热关断保护,内部集成修整带隙基准以确保输出电压精度在±1.5%以内。可调版本通过两个外部电阻实现1.25V至5V的输出电压范围,并具备低噪声特性。
| 开源项目名称 | 开源项目介绍 |
|---|---|
| C2842719-LDO方案验证板(A版) | LDO验证板A版:3款SOT-23-3、3款SOT-89-3、2款SOT-23-5、2款SOT-23-6、2款SOT-223。 |
RoHSSMT扩展库
2500个/圆盘
总额¥0
近期成交25单