芯片简介
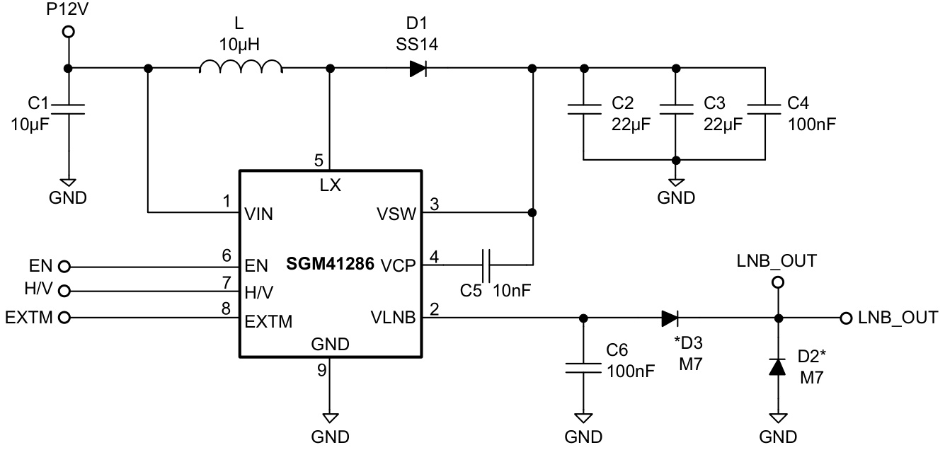
SGM41286是一款高效率升压电源芯片,可将12V输入转换为14V/19V输出,集成线性调节级用于音调信号传输。支持可编程电缆压降补偿(-1V/+0.4V),兼容DiSEqC1.X标准,内置短路保护、过温保护和200ms浪涌电流窗口。采用低功耗架构,具有自动音调重复/合成功能,并通过LDO输出实现低带外噪声。
芯片特点:
输入7V~14V
输出500mA
输出14V/19V
22kHz/1.41MHz
使能
软启动

SGM41286是一款高效率升压电源芯片,可将12V输入转换为14V/19V输出,集成线性调节级用于音调信号传输。支持可编程电缆压降补偿(-1V/+0.4V),兼容DiSEqC1.X标准,内置短路保护、过温保护和200ms浪涌电流窗口。采用低功耗架构,具有自动音调重复/合成功能,并通过LDO输出实现低带外噪声。
描述SGM41286 是一款高效的升压电源供应和线性调节器,能够将12V标称输入转换为14V/19V标称输出。它还包括一个线性调节阶段,用于传输音调信号,支持DiSEqC 1.X标准,具有可编程电缆压降补偿功能。
SMT扩展库
4000个/圆盘
总额¥0
近期成交4单