芯片简介
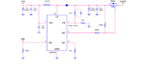
LP6221A是一款电流模式升压DC-DC转换器,内置10A功率MOSFET,采用500KHz固定频率PWM控制,效率高达94%。具备欠压锁定、过流保护和过温保护功能,支持关机模式下完全断开输出,并通过外部电阻可编程峰值电流限制。内部集成软启动机制,反馈电压为1.155V,适用于USB供电设备、便携式仪器和无线通信模块。
芯片特点:
输入2.6V~15V
输出Upto20V
内置MOS
500KHz
使能
软启动

LP6221A是一款电流模式升压DC-DC转换器,内置10A功率MOSFET,采用500KHz固定频率PWM控制,效率高达94%。具备欠压锁定、过流保护和过温保护功能,支持关机模式下完全断开输出,并通过外部电阻可编程峰值电流限制。内部集成软启动机制,反馈电压为1.155V,适用于USB供电设备、便携式仪器和无线通信模块。
描述LP6221A是一款高效的10A升压DC-DC转换器,采用电流模式控制,内置10A电流功率MOSFET,具有高达94%的效率。它包括欠压锁定、过流保护和过温保护功能,可在输出过载时防止损坏。该器件采用ESOP-8封装。
SMT扩展库
4000个/圆盘
总额¥0
近期成交50单