芯片简介
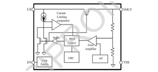
H8116系列是采用PFM控制的同步升压DC/DC转换器,需外接电感和电容。内置MOSFET及过压保护电路,输出电压可在2.1V至5.5V间以0.1V步进调节,精度±2%,效率高达95%。
芯片特点:
输入0.9V~7.5V
输出2.1V~5.5V
内置MOS
300KHz
使能


H8116系列是采用PFM控制的同步升压DC/DC转换器,需外接电感和电容。内置MOSFET及过压保护电路,输出电压可在2.1V至5.5V间以0.1V步进调节,精度±2%,效率高达95%。
| 规格书 | ||
描述单节电池高效PFM同步升压DC/DC变换器
SMT扩展库
3000个/圆盘
总额¥0
近期成交8单
描述单节电池高效PFM同步升压DC/DC变换器
SMT扩展库
3000个/圆盘
总额¥0
近期成交4单
描述单节电池高效PFM同步升压DC/DC变换器
SMT扩展库
3000个/圆盘
总额¥0
近期成交2单
描述单节电池高效PFM同步升压DC/DC变换器
SMT扩展库
3000个/圆盘
总额¥0
描述单节电池高效PFM同步升压DC/DC变换器
SMT扩展库
3000个/圆盘
总额¥0
近期成交3单
描述单节电池高效PFM同步升压DC/DC变换器
SMT扩展库
3000个/圆盘
总额¥0
近期成交3单
描述单节电池高效PFM同步升压DC/DC变换器
SMT扩展库
1000个/圆盘
总额¥0