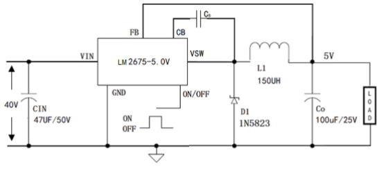
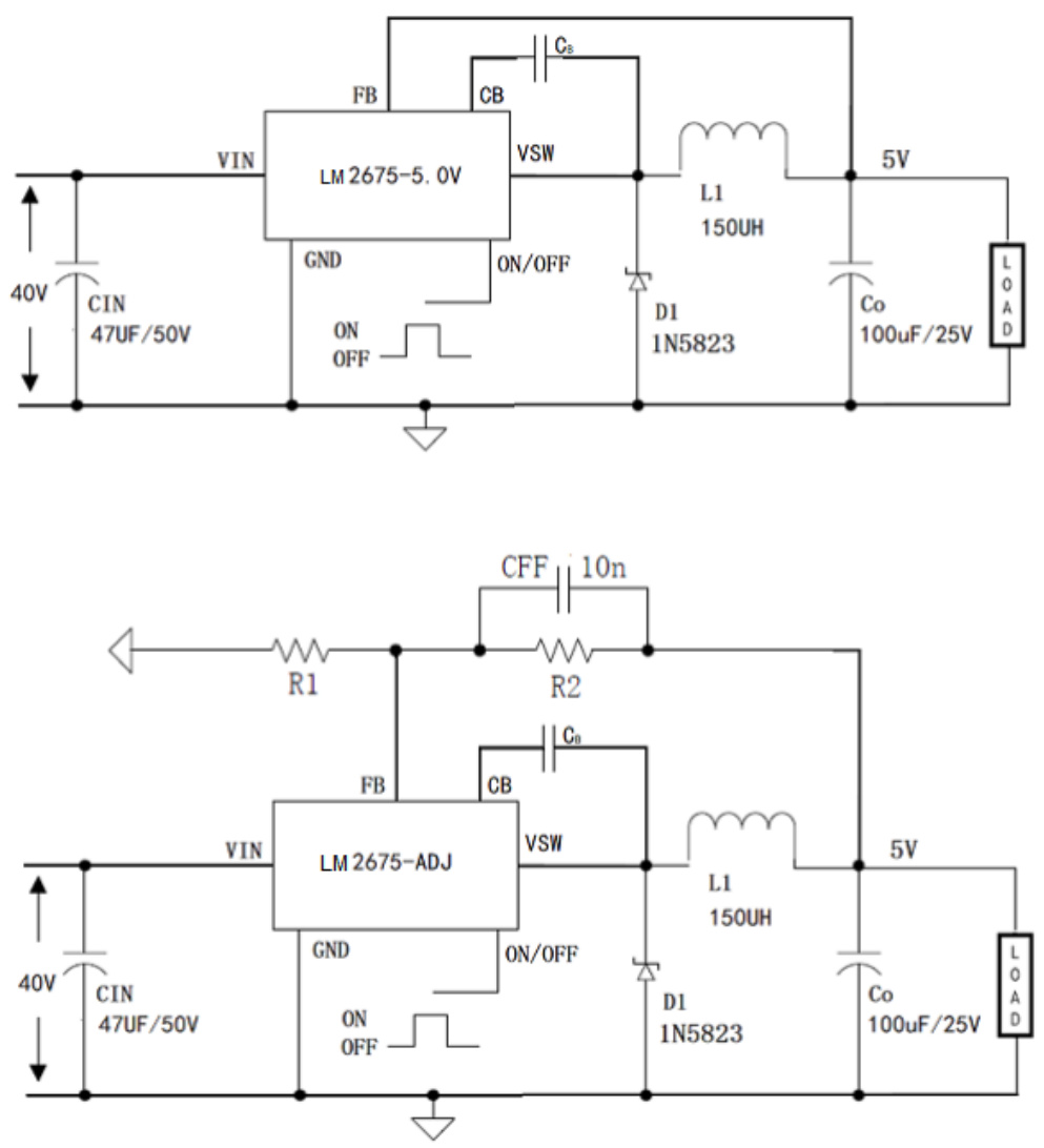
芯片简介
LM2675系列是固定频率260kHzPWM控制的DC/DC开关降压转换器,内置过温关断、过流保护功能,集成高效功率开关管,具有宽输入电压范围(7V-40V)、良好的线性和负载调整能力。支持固定输出电压(3.3V/5V/12V)及可调输出(1.21V-37V),精度±2%,最大输出电流1A。内部组成包括频率补偿电路、固定频率振荡器、功率开关控制模块,需少量外部元件即可实现降压稳压,并可通过ON/OFF引脚实现使能控制。
芯片特点:
输入7V~40V
输出1A
内置MOS
260kHz
使能






