芯片简介
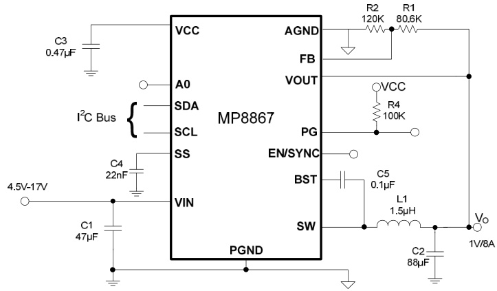
MP8867是一款高频同步整流降压开关模式转换器,支持I²C接口控制,可编程参考电压范围为0.6V至1.87V(步进10mV),并具备可调压摆率和开关频率选择功能。其内部集成控制电路、驱动电路及保护电路,支持过压保护(OVP)、过流保护(OCP)和热关断,采用电流模式操作以实现快速瞬态响应。芯片提供开漏电源就绪指示(PG),适用于FPGA系统、ASIC电源等场景。
芯片特点:
输入4.5V~17V
输出8A
内置MOS
200kHz~2MHz
使能
软启动
工业品
MP8867是一款高频同步整流降压开关模式转换器,支持I²C接口控制,可编程参考电压范围为0.6V至1.87V(步进10mV),并具备可调压摆率和开关频率选择功能。其内部集成控制电路、驱动电路及保护电路,支持过压保护(OVP)、过流保护(OCP)和热关断,采用电流模式操作以实现快速瞬态响应。芯片提供开漏电源就绪指示(PG),适用于FPGA系统、ASIC电源等场景。
描述DCDC降压,电源输入7V~30V,3A以上(大电流)方案,
RoHSSMT扩展库
5000个/圆盘
总额¥0