芯片简介
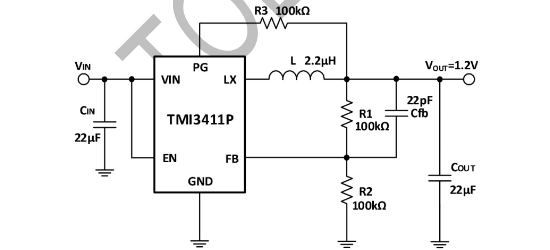
TMI3411P是一款1.0MHz恒定频率的同步降压转换器,采用电流模式控制架构,输入电压范围2.7V至5.5V,支持2A输出电流。其内置P-ch和N-chMOSFET,支持PFM轻载高效模式、100%占空比低压差操作及软启动功能。特性包括短路保护、热关断保护、输入过压/欠压锁定,并集成电源良好(PowerGood)状态指示功能。适用于便携设备、智能手机等场景,通过外部电阻调节输出电压(最低0.6V)。
芯片特点:
输入2.7V~5.5V
输出2A
内置MOS
1.0MHz
使能
软启动



