芯片简介
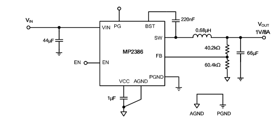
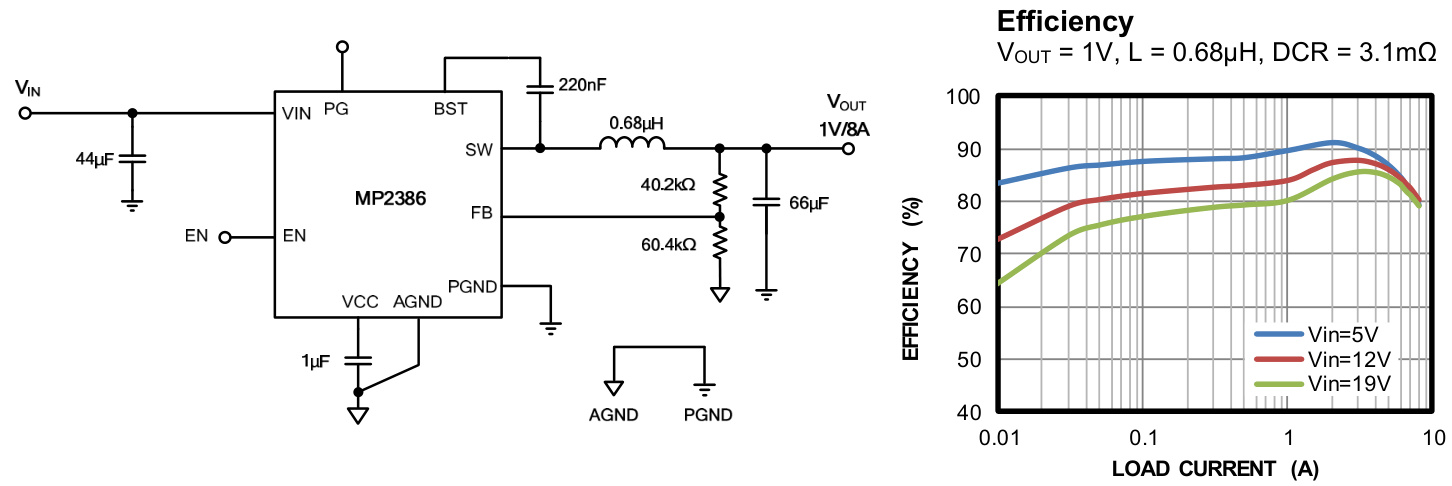
MP2386是一款高频同步整流降压开关转换器,提供紧凑解决方案,支持4.5V至24V宽输入电压范围,可输出8A连续电流。采用自适应恒导通时间(COT)控制技术,具备快速瞬态响应和简化的环路稳定性。集成低RDS(ON)功率MOSFET,通过专有开关损耗降低技术实现高效率。包含电源良好指示(PG)、固定700kHz开关频率、内部软启动功能,支持陶瓷电容和POSCAP电容。保护机制包括过流保护(OCP)、过压保护(OVP)、欠压保护(UVP)及热关断。
芯片特点:
输入4.5V~24V
输出8A
内置MOS
700kHz
使能
软启动



