芯片简介
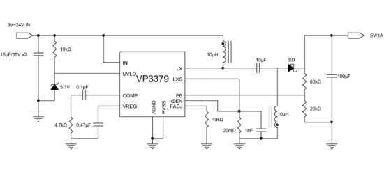
VP3379是一款高效升压DC/DC转换器,采用电流模式控制方案,无需外置MOSFET。支持100kHz至1MHz可调开关频率,内置30V/15mΩMOSFET开关及软启动电路,提供过温保护、短路保护和过压保护。输入电压范围为6V-25V,最大输出电压26V,具有±1.5%精度的参考电压,可通过外部电阻编程峰值电流限制。
芯片特点:
输入6V~25V
输出26V
内置MOS
100kHz~1MHz
使能
软启动

VP3379是一款高效升压DC/DC转换器,采用电流模式控制方案,无需外置MOSFET。支持100kHz至1MHz可调开关频率,内置30V/15mΩMOSFET开关及软启动电路,提供过温保护、短路保护和过压保护。输入电压范围为6V-25V,最大输出电压26V,具有±1.5%精度的参考电压,可通过外部电阻编程峰值电流限制。
描述VP3379是一款高效升压DC/DC转换器,适用于需要升压拓扑的应用。它不需要外部MOSFET,具有周期性电流限制和电流模式控制方案,使其具有宽频带和良好的瞬态响应。峰值电流可以通过外部电阻编程。开关频率可以在100kHz到1MHz之间设置。内置30V/15mΩ MOSFET开关,具有高效率和低静态电流。
RoHSSMT扩展库
2500个/圆盘
总额¥0
近期成交1单