芯片简介
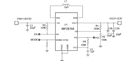
MP28164是一款高效低静态电流的同步升降压转换器,支持输入电压高于、等于或低于输出电压。集成低RDS(ON)MOSFET,固定2MHz开关频率,可选PSM/PWM模式,最高效率达95%。具备内部软启动、PowerGood指示、短路保护(SCP)和过温保护(OTP),适用于单节锂离子或多节碱性电池供电设备。
芯片特点:
输入1.2V~5.5V
输出2A
内置MOS
2MHz
使能
软启动

MP28164是一款高效低静态电流的同步升降压转换器,支持输入电压高于、等于或低于输出电压。集成低RDS(ON)MOSFET,固定2MHz开关频率,可选PSM/PWM模式,最高效率达95%。具备内部软启动、PowerGood指示、短路保护(SCP)和过温保护(OTP),适用于单节锂离子或多节碱性电池供电设备。
描述DCDC升降压,电源输入7V以内,1A~3A(中电流)方案,-
5000个/圆盘
总额¥0
近期成交19单