芯片简介
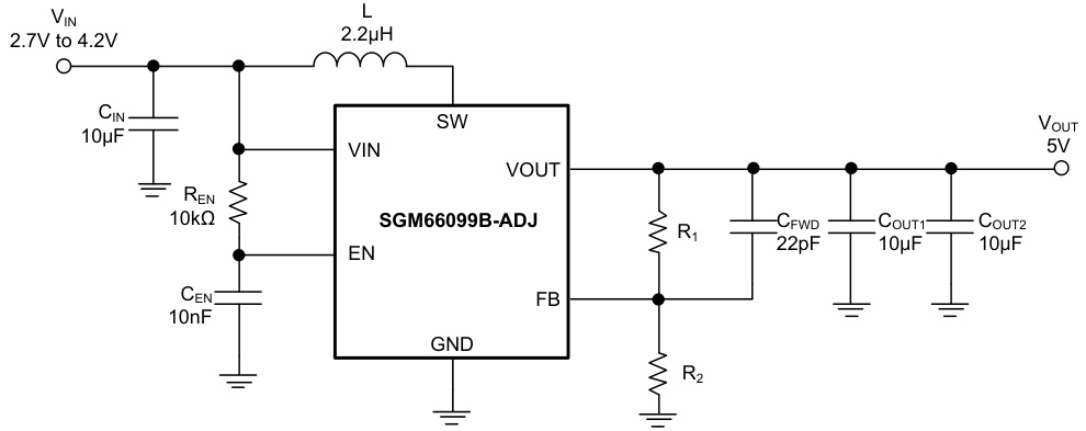
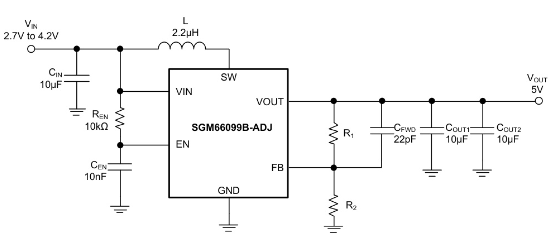
SGM66099B是一款超低静态电流同步升压转换器,适用于锂锰电池、镍氢电池和锂离子充电电池。具有1.7μA典型静态电流,支持输入电压1.15V至5.2V,可调输出电压2.5V至5.2V或固定5.0V版本。集成高边同步整流器实现输出断开功能,提供过流、过压及热关断保护,采用1.2MHz固定频率,轻载时进入省电模式提升效率,最高效率达93%。
芯片特点:
输入1.15V~5.2V
输出2.5V~5.2V/5.0V
内置MOS
1.2MHz
使能
软启动

SGM66099B是一款超低静态电流同步升压转换器,适用于锂锰电池、镍氢电池和锂离子充电电池。具有1.7μA典型静态电流,支持输入电压1.15V至5.2V,可调输出电压2.5V至5.2V或固定5.0V版本。集成高边同步整流器实现输出断开功能,提供过流、过压及热关断保护,采用1.2MHz固定频率,轻载时进入省电模式提升效率,最高效率达93%。
3000个/圆盘
总额¥0
近期成交2单
3000个/圆盘
总额¥0
3000个/圆盘
总额¥0
SMT扩展库
3000个/圆盘
总额¥0