芯片简介
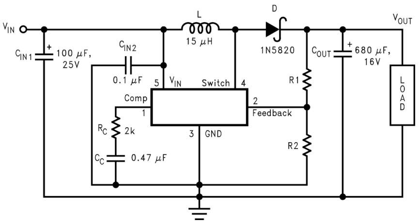
D2587A系列是单片集成DCDC升压芯片,适用于反激、升压和正激转换器,需极少外部组件。包含5ANPN开关,支持4V-40V宽输入范围,100kHz固定频率,内置软启动功能,采用电流模式控制,提供过流、欠压锁定及热关断保护,系统输出电压公差±4%。
芯片特点:
输入4V~40V
输出≤5.0A
100kHz
软启动
工业品
D2587A系列是单片集成DCDC升压芯片,适用于反激、升压和正激转换器,需极少外部组件。包含5ANPN开关,支持4V-40V宽输入范围,100kHz固定频率,内置软启动功能,采用电流模式控制,提供过流、欠压锁定及热关断保护,系统输出电压公差±4%。
描述D2587A系列调节器是专为升压、正激和反激转换器应用设计的单片集成电路。该设备提供四种不同的输出电压版本:3.3V、5V、12V和可调电压。这些调节器需要少量外部组件,采用5A NPN开关,可在65V电压下工作。内部软启动功能减少了启动时的浪涌电流,保护电路包括电流限制、欠压锁定和热关断。
RoHSSMT扩展库
50个/管
总额¥0
近期成交2单