芯片简介
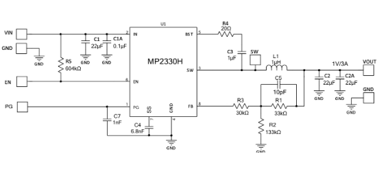
MP2330H是一款高集成度高频同步整流降压开关转换器,内置功率MOSFET,支持4.2V至24V宽输入范围,提供3A连续输出电流。采用恒定导通时间控制实现快速瞬态响应,具备75mΩ/40mΩ低导通电阻,同步工作模式提高效率。特性包括1.2MHz开关频率、可编程软启动时间、电源就绪指示及多重保护功能(过流/短路/欠压/过热保护)。
芯片特点:
输入4.2V~24V
输出3A
内置MOS
1.2MHz
使能
软启动

MP2330H是一款高集成度高频同步整流降压开关转换器,内置功率MOSFET,支持4.2V至24V宽输入范围,提供3A连续输出电流。采用恒定导通时间控制实现快速瞬态响应,具备75mΩ/40mΩ低导通电阻,同步工作模式提高效率。特性包括1.2MHz开关频率、可编程软启动时间、电源就绪指示及多重保护功能(过流/短路/欠压/过热保护)。
描述DCDC降压,电源输入7V~30V,1A~3A(中电流)方案,
RoHSSMT扩展库
5000个/圆盘
总额¥0
近期成交3单
描述DCDC降压,电源输入7V~30V,1A~3A(中电流)方案,MP2330C是一款完全集成的高频同步整流降压开关模式转换器,内置MOSFET,具有宽输入电压范围(4.2V至24V),低导通电阻(75mΩ/40mΩ),低静态电流(200μA),650kHz开关频率,强制PWM模式,可编程软启动时间,短路保护,过流保护,欠压保护和热关断保护等功能。
RoHSSMT扩展库
3000个/圆盘
总额¥0
近期成交3单