芯片简介
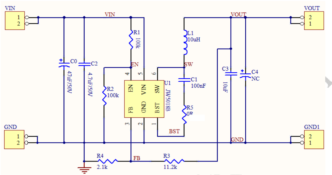
JW5018B是一款电流模式单片降压开关稳压器,集成双N沟道MOSFET,支持4.7V至40V宽输入范围,提供600mA连续输出电流。采用同步整流架构实现高效率,轻载时低频运行以降低纹波,具备短路保护、热保护、电流失控保护和输入欠压锁定功能。
芯片特点:
输入4.7V~40V
输出0A~0.6A
内置MOS
800kHz
软启动

JW5018B是一款电流模式单片降压开关稳压器,集成双N沟道MOSFET,支持4.7V至40V宽输入范围,提供600mA连续输出电流。采用同步整流架构实现高效率,轻载时低频运行以降低纹波,具备短路保护、热保护、电流失控保护和输入欠压锁定功能。
| 开源项目名称 | 开源项目介绍 |
|---|---|
| DC-DC降压芯片方案验证板-A版 | 该方案验证版,主要用于测试市面上常见的SOT-23封装的降压型DC/DC芯片,板子上目前集成了三种引脚排序。 |
描述JW5018B是一款电流模式单片降压开关调节器,工作输入范围为4.7V至40V,能够提供600mA连续输出电流。内置两个N通道MOSFET,采用同步整流技术,无需外部肖特基二极管。具有内部软启动、输入欠压锁定、短路保护、热保护和电流失控保护等功能。适用于分布式电源系统、汽车系统、高压电源转换和工业电源系统等。
SMT扩展库
3000个/圆盘
总额¥0
近期成交100单+