芯片简介
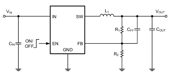
RY8017是一款高效率同步降压调节器,采用恒定频率电流模式架构,输入电压范围为2.5V至5.5V,适用于单锂离子电池供电场景。其特性包括1A连续输出电流、1.5MHz开关频率、内置短路保护/过流限制/过压保护、PFM轻载高效模式及内部软启动。内部组成包含误差放大器、UVLO保护、热关断机制及驱动电路,无需外部补偿元件即可实现稳定操作。
芯片特点:
输入2.5V~5.5V
输出0A~1A
内置MOS
1.5MHz
使能
软启动

RY8017是一款高效率同步降压调节器,采用恒定频率电流模式架构,输入电压范围为2.5V至5.5V,适用于单锂离子电池供电场景。其特性包括1A连续输出电流、1.5MHz开关频率、内置短路保护/过流限制/过压保护、PFM轻载高效模式及内部软启动。内部组成包含误差放大器、UVLO保护、热关断机制及驱动电路,无需外部补偿元件即可实现稳定操作。
描述RY8017是一款高效率的同步降压稳压器,输入电压范围为2.5V到5.5V,连续输出电流为1A,开关频率为1.5MHz。具有低静态电流、内置短路保护和过温保护功能。适用于手机、便携式仪器、无线和DSL调制解调器等设备。
RoHSSMT扩展库
3000个/圆盘
总额¥0
近期成交15单