芯片简介
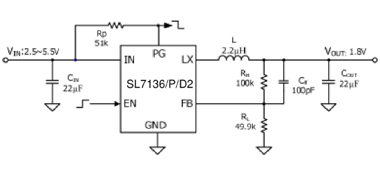
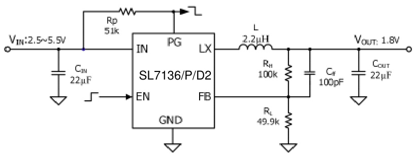
SL7136D2YF8是一款高效同步降压转换器,适用于2.5V至5.5V输入电压范围,可提供高达3A的输出电流。其集成主开关和同步开关,具有低导通电阻以减少损耗,1MHz开关频率优化了外部电感和电容尺寸。特性包括超低静态电流(35μA)、内部软启动、输入过压保护、短路保护(Hiccup模式)、优化的PFM模式提升轻载效率,支持100%占空比的低压差操作。内部组成包括控制电路、驱动电路、保护电路及反馈网络。
芯片特点:
输入2.5V~5.5V
输出3A
内置MOS
1MHz
使能
软启动



