芯片简介
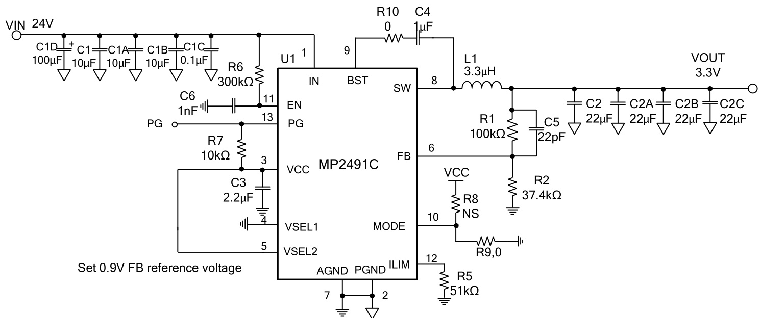
MP2491C是一款全集成高压降压转换器,支持6A连续输出电流,采用恒定导通时间(COT)控制以实现快速瞬态响应。特性包括4V-32V宽输入范围、0.5V-30V可调输出电压、33mΩ/22mΩ内置MOSFET、过流保护(OCP)、输出过压保护(OVP)、热关断及软启动功能。内部集成5VLDO稳压器、反馈控制电路及多模式保护模块,适用于高效电源转换场景。
芯片特点:
输入4V~32V
输出6A
内置MOS
490kHz
使能
软启动

MP2491C是一款全集成高压降压转换器,支持6A连续输出电流,采用恒定导通时间(COT)控制以实现快速瞬态响应。特性包括4V-32V宽输入范围、0.5V-30V可调输出电压、33mΩ/22mΩ内置MOSFET、过流保护(OCP)、输出过压保护(OVP)、热关断及软启动功能。内部集成5VLDO稳压器、反馈控制电路及多模式保护模块,适用于高效电源转换场景。
| 开源项目名称 | 开源项目介绍 |
|---|---|
| MP2491CGQB评估板(附带资料) | 基于MP2491CGQB-Z官方参考资料设计的评估板 |
描述DCDC降压,电源输入30V以上,3A以上(大电流)方案,MP2491C是一款全集成的高压、宽输入范围的降压转换器,能够实现6A连续输出电流,具有快速瞬态响应和紧密的输出调节。该芯片采用恒定导通时间控制,支持可编程电流限制和输出电压缩放控制。
RoHSSMT扩展库
5000个/圆盘
总额¥0
近期成交42单
1个/袋
总额¥0