芯片简介
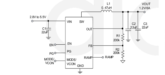
DIO6145是一款同步降压型DC-DC转换器,集成功率MOSFET,可提供高达6A的连续输出电流。支持输出电压从0.6V起可调,采用恒定导通时间(COT)架构实现快速瞬态响应和环路稳定性。具备700µs内部软启动、输入欠压锁定、过流保护及热关断功能,采用QFN封装且外围元件精简。
芯片特点:
输入2.8V~5.5V
输出6A
内置MOS
1.2MHz
使能
软启动

DIO6145是一款同步降压型DC-DC转换器,集成功率MOSFET,可提供高达6A的连续输出电流。支持输出电压从0.6V起可调,采用恒定导通时间(COT)架构实现快速瞬态响应和环路稳定性。具备700µs内部软启动、输入欠压锁定、过流保护及热关断功能,采用QFN封装且外围元件精简。
描述DIO6145是一款高效率的同步降压转换器,输入电压范围为2.8V至5.5V,最大输出电流为6A,固定开关频率为1.2MHz。该转换器采用恒定导通时间(COT)架构,具有快速瞬态响应和环路稳定性。内置20mΩ和12mΩ的高侧和低侧功率MOSFET,提供多种保护功能,包括短路保护和热关断。
SMT扩展库
3000个/圆盘
总额¥0
近期成交38单