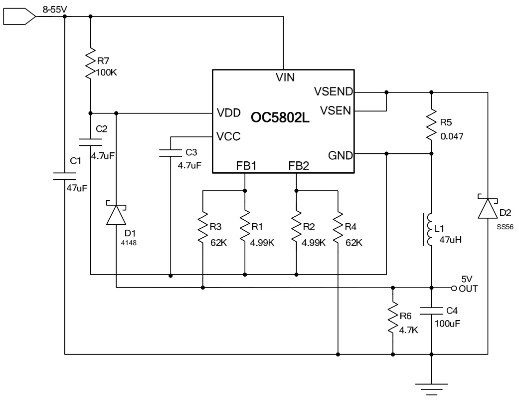
芯片简介
OC5802L是一款宽电压输入的开关降压型DC-DC芯片,内置60V/5A功率MOS,支持最高55V输入电压。具备低待机功耗、高效率(达96%)、低纹波及优异的电压调整率特性,支持输出恒压恒流功能。集成软启动、过温保护、短路保护和限流保护,采用固定频率PWM控制,轻载自动降频优化效率。
芯片特点:
输入8V~55V
输出3A以上
内置MOS
140KHz
使能
软启动

OC5802L是一款宽电压输入的开关降压型DC-DC芯片,内置60V/5A功率MOS,支持最高55V输入电压。具备低待机功耗、高效率(达96%)、低纹波及优异的电压调整率特性,支持输出恒压恒流功能。集成软启动、过温保护、短路保护和限流保护,采用固定频率PWM控制,轻载自动降频优化效率。