芯片简介
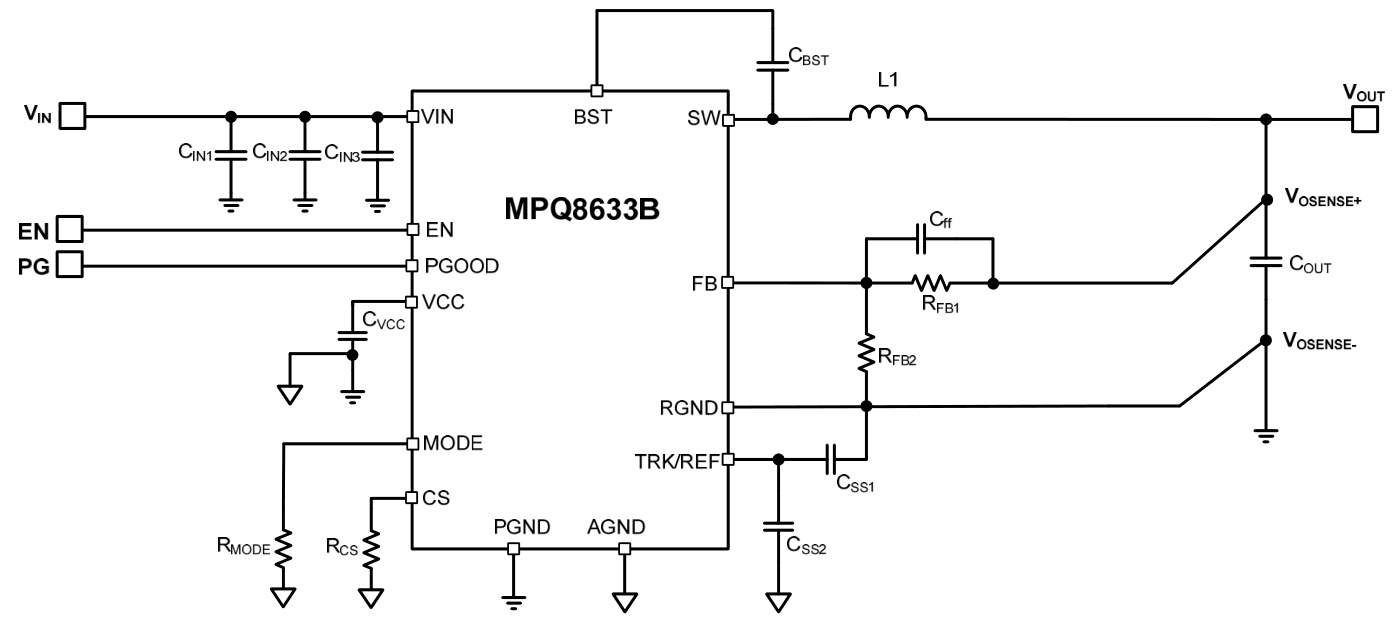
MPQ8633B是一款全集成高频同步降压转换器,支持宽输入电压范围(4V-16V)和高达20A输出电流。采用恒定导通时间(COT)控制模式实现快速瞬态响应,可编程选择600kHz/800kHz/1000kHz开关频率,内置1ms软启动定时器及PGOOD状态指示。集成低导通电阻MOSFET,支持差分输出电压远程检测和精确电流限制,稳定工作于零ESR输出电容。提供过流保护(OCP)、过压保护(OVP)、欠压保护(UVP)和过温保护(OTP),采用QFN-21封装且外围元件精简。
芯片特点:
输入4V~16V
输出20A
内置MOS
600kHz/800kHz/1000kHz
使能
软启动



