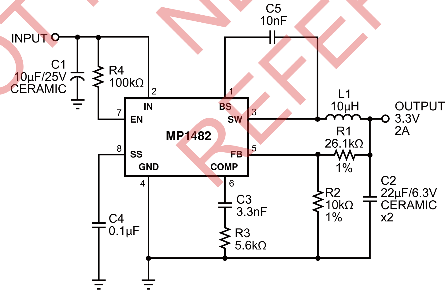
芯片简介
MP1482是一款单片同步降压调节器。该器件集成了两个130mΩMOSFETs,在4.75V至18V的宽输入电压范围内可提供2A的连续负载电流。其电流控制模式提供了快速瞬态响应和逐周期电流限制。可调软启动功能可防止启动时产生的浪涌电流,在关断模式下,电源电流降至1µA。 该器件采用8-pinSOIC封装,并最大限度降低了外部器件的使用,提供了非常紧凑的解决方案。
芯片特点:
输出电流:2A 4.75V至18V宽输入工作电压范围 集成130mΩ功率MOSFET开关管 可调输出电压:0.923V至15V 效率高达93% 可调软启动功能 采用低ESR输出陶瓷电容器可稳定工作 340kHz固定频率 逐周期过流保护 输入欠压锁定保护 SOIC8


