芯片简介
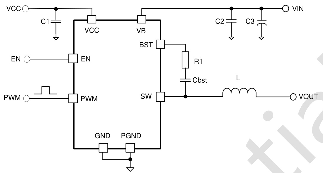
SS6208L是一款集成单相MOSFET驱动器及高低侧MOSFET的半桥应用芯片,采用3mm×3mm DFN封装。特性包括4A连续电流/8A峰值输出、高频操作、3.3V/5V PWM输入兼容、内部自举二极管、欠压锁定及热关断保护。内部由驱动器、MOSFET、自举电路和保护电路组成,适用于无线充电系统。
芯片特点:
输入12V
输出4A
PWM调制
接口PWM
模块

SS6208L是一款集成单相MOSFET驱动器及高低侧MOSFET的半桥应用芯片,采用3mm×3mm DFN封装。特性包括4A连续电流/8A峰值输出、高频操作、3.3V/5V PWM输入兼容、内部自举二极管、欠压锁定及热关断保护。内部由驱动器、MOSFET、自举电路和保护电路组成,适用于无线充电系统。
描述最大额定持续电流 4A,峰值 8A。自举式高端驱动器。集成高/低侧 MOSFET。高频操作(最高 1MHz)。PWM 输入兼容 3.3V 和 5V。内部自举二极管。欠电压锁定。热保护关断。自适应防串通保护。
RoHSSMT扩展库
3000个/圆盘
总额¥0
近期成交3单