芯片简介
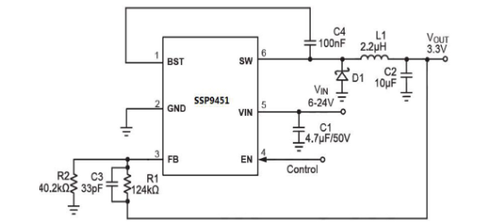
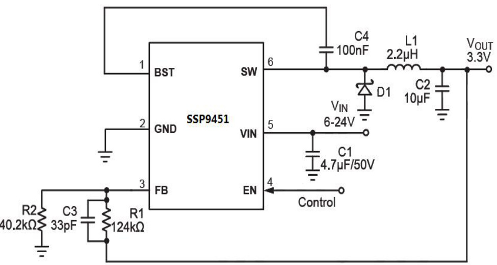
SSP9451是一款高频(1.8MHz)降压开关稳压器,集成内部高侧高压功率MOSFET,提供0.6A峰值高效输出,采用电流模式控制以实现快速环路响应。其宽输入范围(4.2V至40V)适用于移动环境下的降压应用,低至1μA的关断静态电流适合电池供电场景。特性包括500mΩ内部MOSFET、内部补偿、陶瓷输出电容稳定性、精密无电流检测电阻限流功能,以及>90%的效率。内部组成包含误差放大器、电流比较器、内部稳压器及软启动控制模块。
芯片特点:
车规级
输入4.2V~40V
输出0.6A
内置MOS
1.8MHz
使能
软启动




