芯片简介
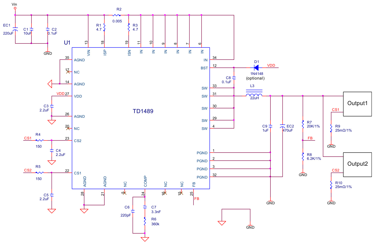
TD1489是一款同步降压电路芯片,支持恒流(CC)和恒压(CV)模式,输入电压范围4.7V-40V,输出电流高达8A。具有双路独立恒流设置、外部补偿设计、短路保护、温度关断及输出电缆电阻补偿功能。内部集成功率MOSFET、控制电路和保护模块,采用电流模式控制实现高效负载调节。
芯片特点:
输入4.7V~40V
输出≤8A
内置MOS
125kHz
双路输出
软启动
工业品
TD1489是一款同步降压电路芯片,支持恒流(CC)和恒压(CV)模式,输入电压范围4.7V-40V,输出电流高达8A。具有双路独立恒流设置、外部补偿设计、短路保护、温度关断及输出电缆电阻补偿功能。内部集成功率MOSFET、控制电路和保护模块,采用电流模式控制实现高效负载调节。
描述TD1489是一款同步降压电路,具有两个电流检测引脚,适用于多输出应用。它支持4.7V至40V的宽输入电压范围,输出电压范围为3V至28V,最大输出电流为6A。该器件具有恒流(CC)和恒压(CV)模式控制,以及突发模式(Burst/PFM)以提高轻载效率。
SMT扩展库
2500个/圆盘
总额¥0
近期成交3单