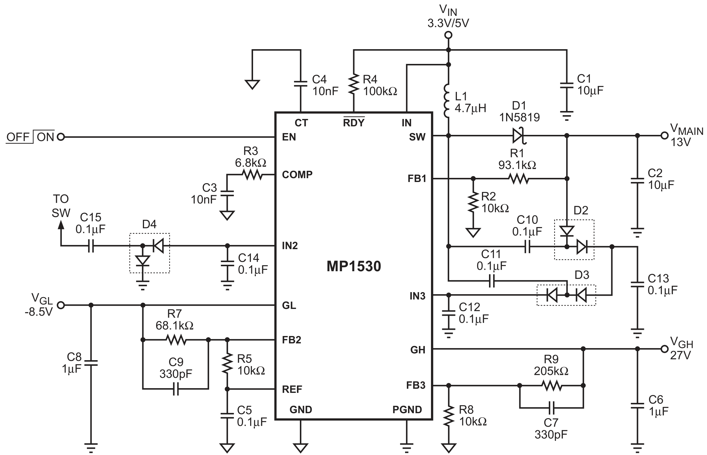
芯片简介
MP1530 将一个三路输出升压变换器和线性调节器结合在一起,提供了完整的DC/DC解决方案。该芯片用于给3.3V或5V TFT液晶面板供电。MP1530 集成了一个1.4MHz的定频升压变换器和一个正反向线性调节器。由升压变换器开关节点驱动两个充电泵,然后供电至各自的线性调节器中。正反向线性调节器输入电压分别可达38V和-20V。单个开启/关断控制使能所有3路输出。为方便使用,输出具有内部上下电时序。内部软启动可以防止启动时输入源过载。逐周期限流保护可以减少部件应力。MP1530 采用小尺寸 3mm x 3mm,16-pin QFN 封装或者16-pin TSSOP 封装。
芯片特点:
输入工作电压范围:2.7V 至 5.5V 开关管限流值:2.8A 单个封装中具有3路输出 可升压至22V 正向20mA线性调节器 反向20mA线性调节器 250mΩ内部功率 MOSFET 效率高达95% 1.4MHz固定频率 内部上电时序 可调节的软启动/故障计时器 逐周期过流保护 欠压锁定(UVLO)保护 就绪标记 采用 16-Pin QFN 3x3mm 或 TSSOP 封装


