芯片简介
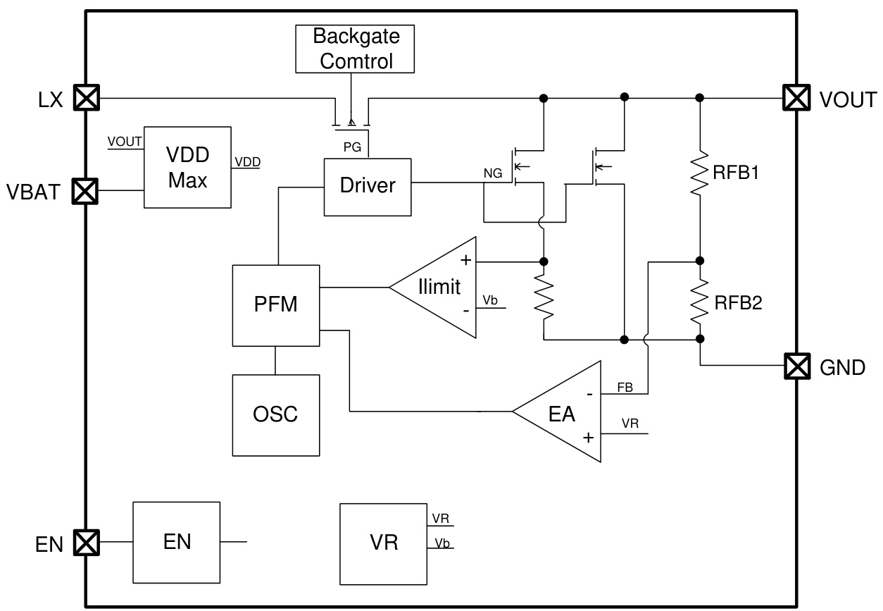
ME2107系列是高效、低功耗的PFM控制同步升压DC-DC转换器,具有真关断功能和短路保护。支持0.9V低电压启动,输出电压可配置为1.8V~5.0V(步进0.1V),同步整流设计,外围仅需四个元件。适用于单节碱性电池、镍氢电池或锂电池供电设备。
芯片特点:
输入0.9V~5.5V
输出5.0V
内置MOS
320KHz
使能
输出300mA以上


ME2107系列是高效、低功耗的PFM控制同步升压DC-DC转换器,具有真关断功能和短路保护。支持0.9V低电压启动,输出电压可配置为1.8V~5.0V(步进0.1V),同步整流设计,外围仅需四个元件。适用于单节碱性电池、镍氢电池或锂电池供电设备。
描述ME2107是一款高效、低功耗、带有使能真关断功能的PFM控制同步升压DC-DC转换器,适用于单节碱性、镍氢干电池供电设备,以及单节锂电供电设备。具有短路保护功能,低静态电流,高效率,可提供1.8V~5.0V输出电压。
SMT扩展库
3000个/圆盘
总额¥0
近期成交62单