芯片简介
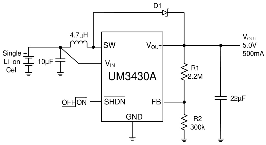
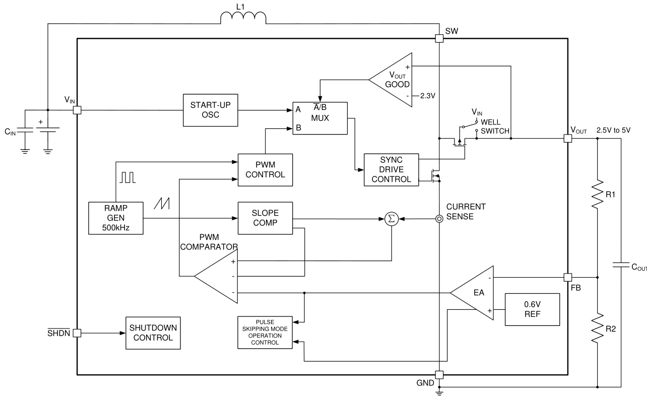
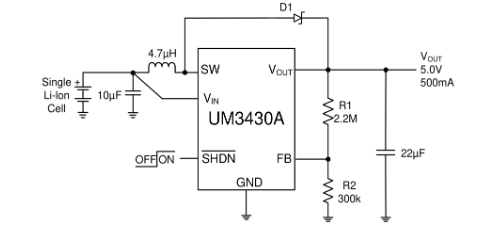
UM3430A是一款同步整流固定频率升压DC/DC转换器,采用SOT23-6和DFN6封装。特性包括:1A开关电流限制、94%效率、输出负载断开功能、内部NMOS/PMOS同步整流、1MHz高频开关。内置0.6V参考电压和电流模式PWM控制器,支持2.5V-5.25V可调输出,具备抗振铃控制降低EMI,脉冲跳跃模式提升轻载效率,软启动时间1ms。
芯片特点:
输入2.3V~5.4V
输出2.5V~5.25V
输出500mA
内置MOS
1MHz
使能
软启动


UM3430A是一款同步整流固定频率升压DC/DC转换器,采用SOT23-6和DFN6封装。特性包括:1A开关电流限制、94%效率、输出负载断开功能、内部NMOS/PMOS同步整流、1MHz高频开关。内置0.6V参考电压和电流模式PWM控制器,支持2.5V-5.25V可调输出,具备抗振铃控制降低EMI,脉冲跳跃模式提升轻载效率,软启动时间1ms。