芯片简介
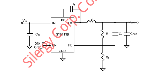
SY8113BADC是一款高效同步降压DC-DC转换器,输入电压范围4.5V至18V,可提供3A输出电流。集成80mΩ/40mΩ低导通电阻的主开关和同步开关,采用500kHz开关频率降低输出纹波并减小外部元件尺寸。具备即时PWM架构实现快速瞬态响应,包含内部软启动、周期峰值电流限制和热关断保护功能。内部结构包含PWM控制电路、驱动电路及功率开关管,通过外置电感及反馈电阻实现电压调节。
芯片特点:
输入4.5V~18V
输出3A
内置MOS
500kHz
使能
软启动

SY8113BADC是一款高效同步降压DC-DC转换器,输入电压范围4.5V至18V,可提供3A输出电流。集成80mΩ/40mΩ低导通电阻的主开关和同步开关,采用500kHz开关频率降低输出纹波并减小外部元件尺寸。具备即时PWM架构实现快速瞬态响应,包含内部软启动、周期峰值电流限制和热关断保护功能。内部结构包含PWM控制电路、驱动电路及功率开关管,通过外置电感及反馈电阻实现电压调节。
| 开源项目名称 | 开源项目介绍 |
|---|---|
| 立创·泰山派RK3566开发板 | 立创泰山派RK3566开发板是一款开源的卡片电脑,提供全面开放的软硬件资料 |
描述SY8113B是一款高效率的500kHz同步降压DC-DC转换器,能够提供3A的输出电流。其输入电压范围为4.5V至18V,集成了主开关和同步开关,具有非常低的导通损耗。采用瞬时PWM架构,实现快速瞬态响应。低输出电压纹波和小型外部电感器和电容器尺寸通过500kHz开关频率实现。内部软启动限制了浪涌电流。
SMT扩展库
3000个/圆盘
总额¥0
近期成交100单+