芯片简介
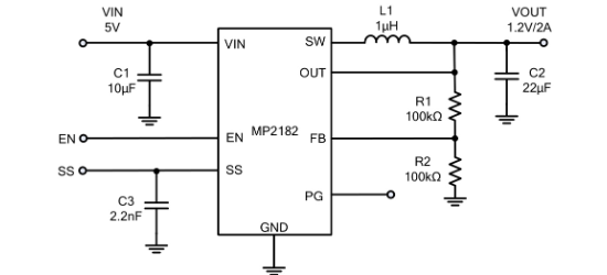
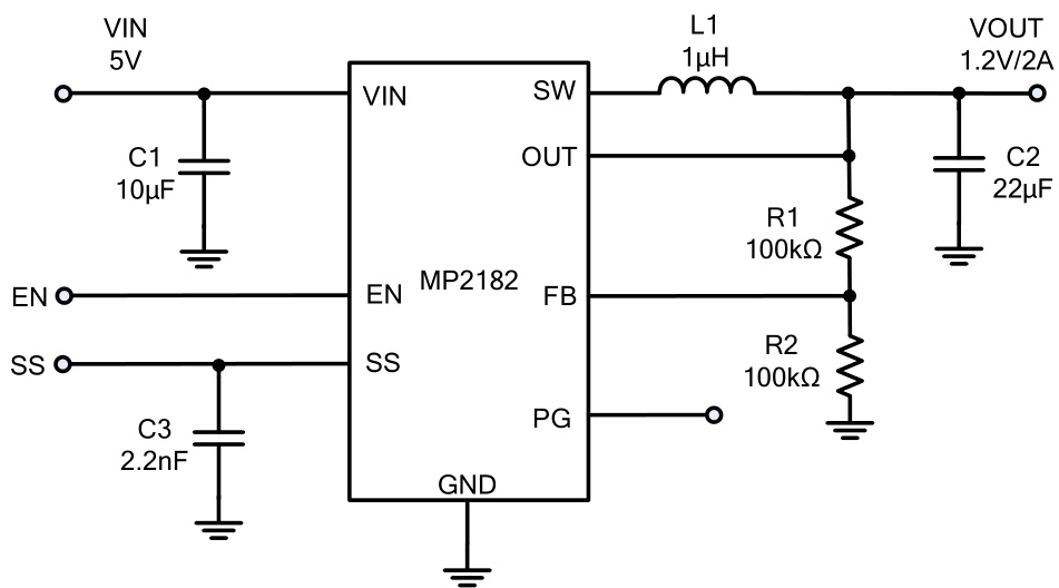
MP2182是一款单片降压型开关转换器,内置功率MOSFET,支持2.5V至5.5V输入电压范围,可提供2A连续输出电流,输出电压可调至0.6V。采用恒定导通时间(COT)控制方案,具备快速瞬态响应、逐周期电流限制及热关断保护。特性包括低静态电流(21μA)、1%反馈精度、外部软启动控制、输出放电功能和电源良好指示。内部集成80mΩ/40mΩ的功率MOSFET开关,适用于便携设备、电池供电系统及低压I/O电源。
芯片特点:
输入2.5V~5.5V
输出2A
内置MOS
1.2MHz
使能
软启动




