芯片简介
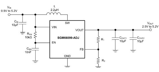
SGM66099是超低静态电流同步升压转换器,支持0.9V至5.2V输入电压,提供2.5V至5.2V可调或固定输出。集成0.6μA典型静态电流、高侧同步整流和输出断开功能,具备过压保护、热关断及短路保护。采用峰值电流模式控制,支持降压模式和直通模式,适用于锂离子电池供电系统、便携设备和低功耗无线应用。
芯片特点:
输入0.9V~5.2V
输出2.5V~5.2V
输出300mA
内置MOS
1.2MHz
使能
软启动

SGM66099是超低静态电流同步升压转换器,支持0.9V至5.2V输入电压,提供2.5V至5.2V可调或固定输出。集成0.6μA典型静态电流、高侧同步整流和输出断开功能,具备过压保护、热关断及短路保护。采用峰值电流模式控制,支持降压模式和直通模式,适用于锂离子电池供电系统、便携设备和低功耗无线应用。
描述SGM66099是一款超低静态电流的同步升压转换器,适用于锂锰电池、镍氢电池和锂离子可充电电池。它具有1.2MHz固定频率操作,可调输出电压范围为2.5V至5.2V,最大输出电流为300mA。
SMT扩展库
3000个/圆盘
总额¥0
描述SGM66099是一款超低静态电流的同步升压转换器,适用于锂锰电池、镍氢电池和锂离子可充电电池。其0.6μA的典型静态电流最大限度地提高了轻载效率,并延长了电池的有效工作时间。该器件支持固定和可调输出电压版本,最高可提供300mA的输出电流,效率高达93%。
SMT扩展库
3000个/圆盘
总额¥0