芯片简介
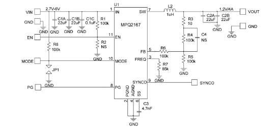
MPQ2167GD-AEC1-Z是一款频率可编程(300kHz至2.2MHz)的高效同步降压转换器,支持高达4A连续输出电流,输入电压范围2.7V至6.0V,最低输出电压0.606V。集成35mΩ高边开关和25mΩ同步整流器,内部补偿设计减少外部元件需求。支持先进异步模式(AAM)和强制连续导通模式(FCCM),具备软启动、使能控制、电源良好指示功能,并提供过流保护、短路保护、过压保护及热关断保护。适用于汽车信息娱乐、集群、远程信息处理及便携设备。
芯片特点:
车规级
输入2.7V~6.0V
输出4A
内置MOS
300kHz~2.2MHz
使能
软启动



