芯片简介
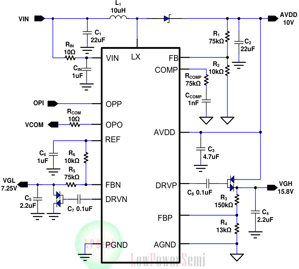
LP6285QVF是一款多通道DC-DC转换器,集成高效率升压稳压器、VCOM缓冲器和双电荷泵控制器。采用1.2MHz电流模式控制,内置200mΩN沟道MOSFET,支持内部软启动和可调输出电压。包含过压保护、短路保护及热关断功能,适用于LCD面板的电压驱动需求。
芯片特点:
输入2.5V~5.5V
内置MOS
1.2MHz
软启动
负压

LP6285QVF是一款多通道DC-DC转换器,集成高效率升压稳压器、VCOM缓冲器和双电荷泵控制器。采用1.2MHz电流模式控制,内置200mΩN沟道MOSFET,支持内部软启动和可调输出电压。包含过压保护、短路保护及热关断功能,适用于LCD面板的电压驱动需求。
描述LP6285是一款高效率的升压调节器,具有宽输入电压范围(2.5V至5.5V)、内置2.5A N-MOSFET、可调输出电压、双电荷泵控制器、VCOM缓冲器等特性,适用于TFT LCD面板。
SMT扩展库
5000个/圆盘
总额¥0
近期成交25单