芯片简介
AP2114H-3.3TRG1是一款1A低噪声CMOSLDO稳压器,支持使能功能,具有±1.5%的输出电压精度和低静态电流。内部集成误差放大器、基准电压源、功率晶体管和保护电路,适用于高精度电源场景,提供优异的线路和负载调节性能,并具备低输出噪声。
芯片特点:
输入6.5V
输出1A
精度±1.5%
输出3.3V
使能

AP2114H-3.3TRG1是一款1A低噪声CMOSLDO稳压器,支持使能功能,具有±1.5%的输出电压精度和低静态电流。内部集成误差放大器、基准电压源、功率晶体管和保护电路,适用于高精度电源场景,提供优异的线路和负载调节性能,并具备低输出噪声。
| 开源项目名称 | 开源项目介绍 |
|---|---|
| C2842719-LDO方案验证板(A版) | LDO验证板A版:3款SOT-23-3、3款SOT-89-3、2款SOT-23-5、2款SOT-23-6、2款SOT-223。 |
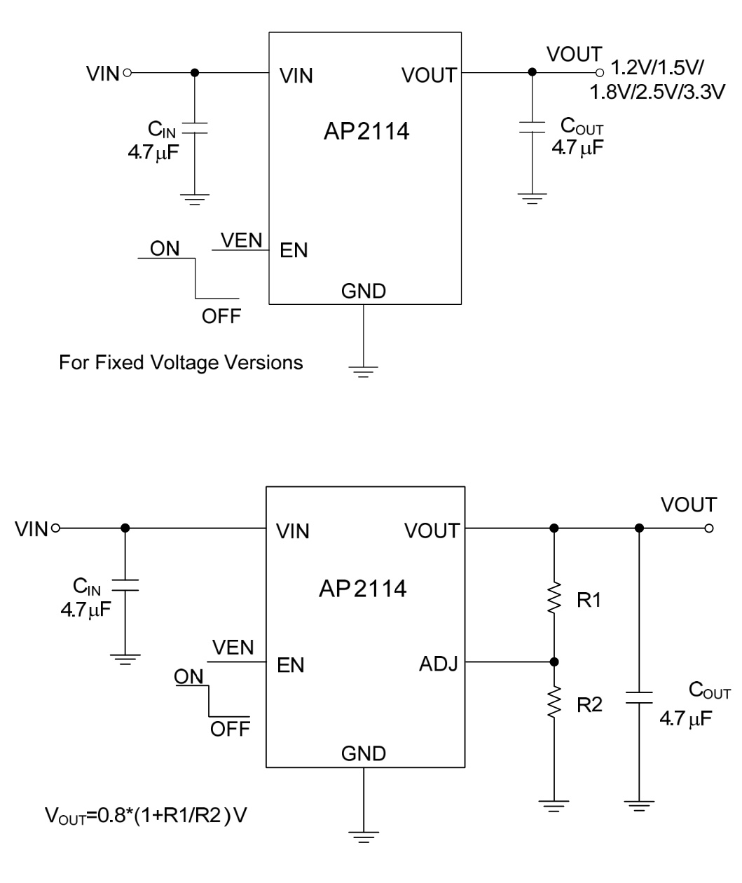
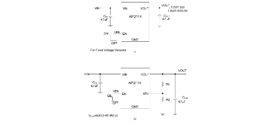
描述是CMOS工艺低压差线性稳压器,具有使能功能,可提供保证的1A(最小值)连续负载电流。具有低功耗特性。有1.2V、1.5V、1.8V、2.5V和3.3V稳压输出以及0.8V至5V可调输出,输出精度为±1.5%,具有出色的负载调节和线性调节性能。采用标准封装,包括SOT-223、TO-252-21、TO-252-23、TO-252-24、TO-263-3、SOIC-8和PSOP-8。
4000个/圆盘
总额¥0
近期成交100单+