芯片简介
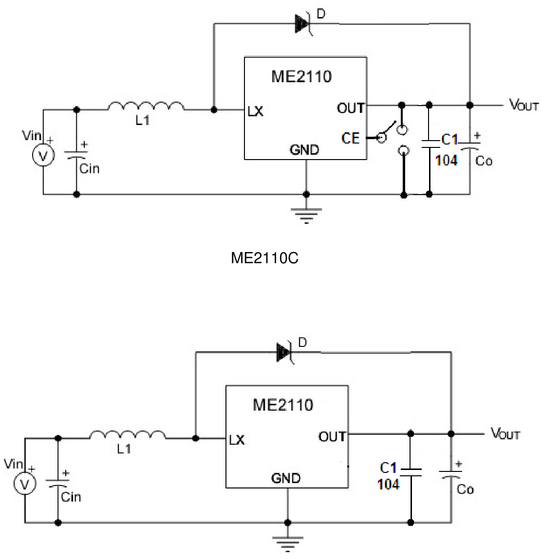
ME2110系列是采用CMOS工艺的低功耗PFM升压DC/DC转换器,具有低纹波和低噪声特性。输出电压可在1.8V至6.0V范围内以0.1V步进编程调节,典型效率达85%。集成内置晶体管,通过CE功能实现芯片使能控制,适用于电池供电设备的电源管理。
芯片特点:
输入0.9V~6.0V
输出1.8V~6.0V
内置MOS
310KHz
使能

ME2110系列是采用CMOS工艺的低功耗PFM升压DC/DC转换器,具有低纹波和低噪声特性。输出电压可在1.8V至6.0V范围内以0.1V步进编程调节,典型效率达85%。集成内置晶体管,通过CE功能实现芯片使能控制,适用于电池供电设备的电源管理。
描述ME2110系列是一款采用CMOS工艺的PFM升压直流-直流转换IC,具有低电源电流。通过采用先进的电路设计,可降低开关过程中产生的高频噪声,输出电压可在1之间以0.1V为步进进行编程。
SMT扩展库
3000个/圆盘
总额¥0
近期成交9单