芯片简介
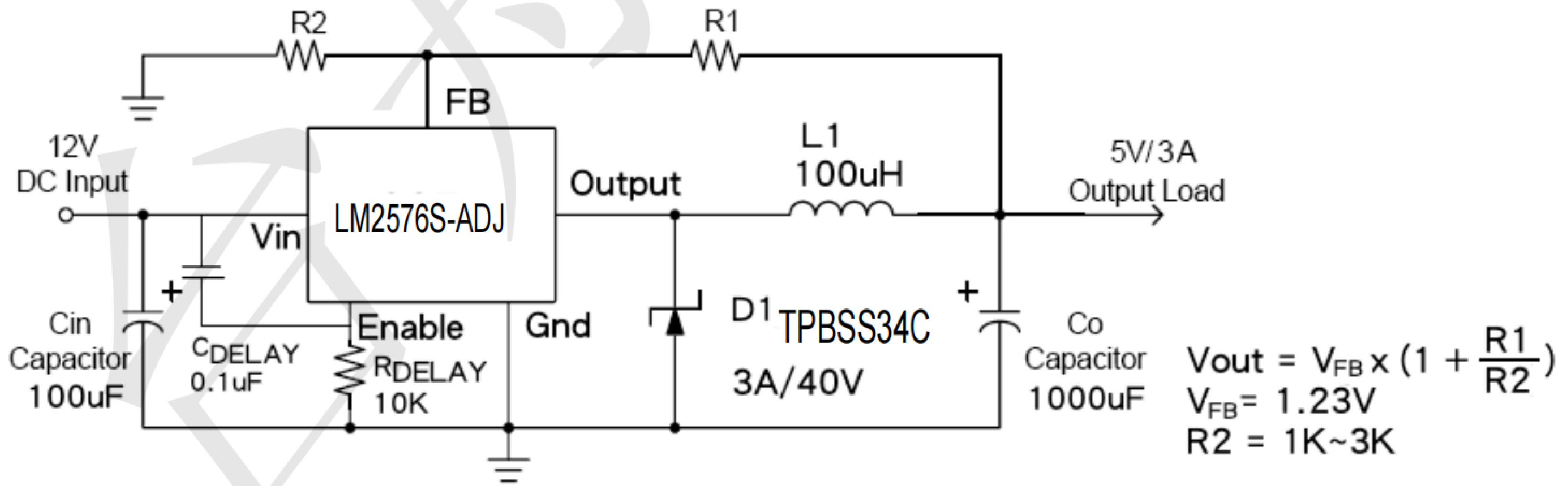
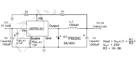
LM2576系列是降压型开关稳压器,可驱动3A负载,具有±4%的输出电压精度和52kHz固定开关频率。支持外部关断控制,待机电流低至70μA,集成逐周期电流限制和热关断保护。提供可调版本(1.23V~37V)及固定输出电压(3.3V/5V),采用电压模式非同步PWM控制,支持短路保护和高效能应用。
芯片特点:
输入4.5V~40V
输出3A
52kHz
使能
软启动

LM2576系列是降压型开关稳压器,可驱动3A负载,具有±4%的输出电压精度和52kHz固定开关频率。支持外部关断控制,待机电流低至70μA,集成逐周期电流限制和热关断保护。提供可调版本(1.23V~37V)及固定输出电压(3.3V/5V),采用电压模式非同步PWM控制,支持短路保护和高效能应用。
描述LM2576系列是具备所有必要有源功能的降压型开关稳压器。它能够驱动3A负载,且具备出色的线性和负载调节能力。这些器件提供3.3V、5V的固定输出电压版本以及可调输出版本
500个/圆盘
总额¥0
近期成交6单
描述LM2576系列是降压开关稳压器,具有所有必需的主动功能。它可以驱动3A负载,并具有良好的线路和负载调节性能。这些器件提供固定的3.3V、5V输出电压版本以及可调输出版本。LM2576系列的工作频率为52kHz,允许使用更小尺寸的滤波组件,从而减少电路板面积和散热器的尺寸。输出电压在指定的输入电压和负载条件下保证±4%的精度,振荡器频率精度为±10%。外部关断功能包括,待机电流为70μA(典型值)。输出开关具有逐周期电流限制和热关断功能,以在故障条件下提供全面保护。
SMT扩展库
500个/圆盘
总额¥0
近期成交22单
描述LM2576系列是具备所有必要有源功能的降压型开关稳压器。它能够驱动3A负载,且具备出色的线性和负载调节能力。这些器件提供3.3V、5V的固定输出电压版本以及可调输出版本
SMT扩展库
500个/圆盘
总额¥0
近期成交14单