芯片简介
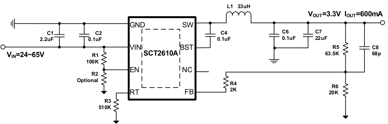
SCT2610A是一款宽输入电压范围(4.5V-65V)、0.6A输出电流的高效同步降压DCDC转换器,集成750mΩ高边和500mΩ低边功率MOSFET。采用恒定导通时间(COT)控制模式,支持PFM模式以实现轻载高效率,具有可调频率(300kHz-800kHz)、内部软启动(4ms)、过压保护、过温保护及输入欠压锁定功能。
芯片特点:
输入4.5V~65V
输出0.6A
内置MOS
300kHz~800kHz
使能
软启动

SCT2610A是一款宽输入电压范围(4.5V-65V)、0.6A输出电流的高效同步降压DCDC转换器,集成750mΩ高边和500mΩ低边功率MOSFET。采用恒定导通时间(COT)控制模式,支持PFM模式以实现轻载高效率,具有可调频率(300kHz-800kHz)、内部软启动(4ms)、过压保护、过温保护及输入欠压锁定功能。
描述SCT2610A是一款4.5V至65V输入电压范围的0.6A同步降压转换器,具有宽输入电压范围、高效率、可编程开关频率等特性。内置750mΩ高侧MOSFET和500mΩ低侧MOSFET,支持脉冲频率调制(PFM),具备多种保护功能,包括过流保护、过温保护、欠压锁定保护等。采用ESOP-8封装。
SMT扩展库
4000个/圆盘
总额¥0