芯片简介
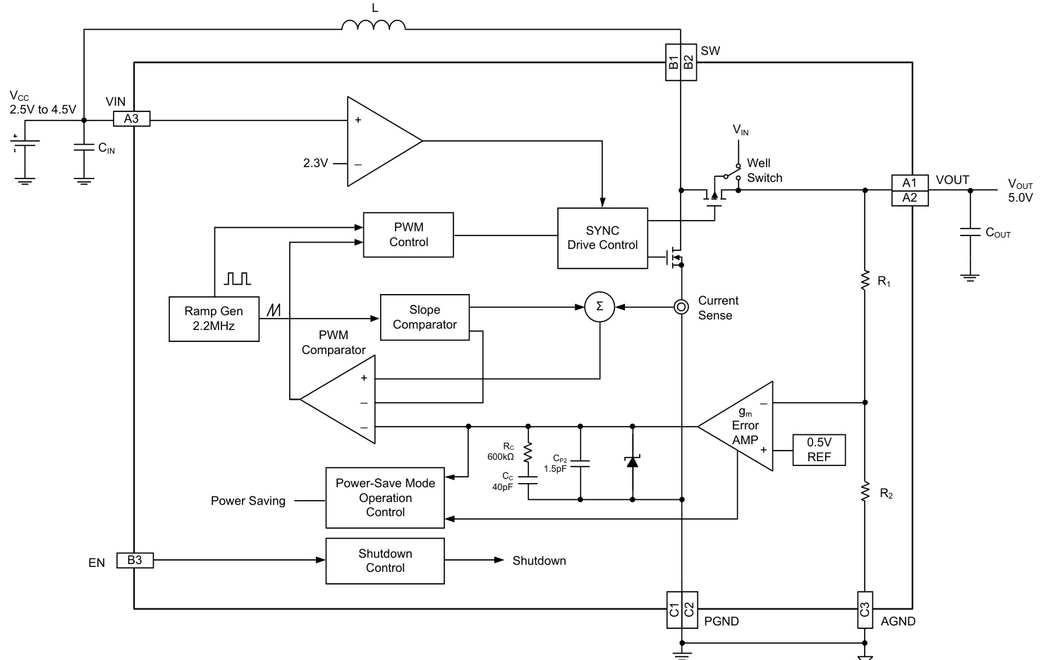
SGM66056是一款2.2MHz开关频率的同步升压转换器,采用峰值电流模式控制。具有节能模式以提高轻载效率,集成抗振铃控制电路降低EMI,支持负载断开和低反向漏电流。内部组成包括同步整流开关、控制电路及保护模块。特性包括2.5A开关电流、93%效率、34μA静态电流和1μA关机电流。
芯片特点:
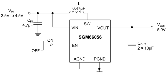
输入2.5V~4.5V
输出5.0V
内置MOS
2.2MHz
使能
工业品

SGM66056是一款2.2MHz开关频率的同步升压转换器,采用峰值电流模式控制。具有节能模式以提高轻载效率,集成抗振铃控制电路降低EMI,支持负载断开和低反向漏电流。内部组成包括同步整流开关、控制电路及保护模块。特性包括2.5A开关电流、93%效率、34μA静态电流和1μA关机电流。
描述SGM66056是一款内部补偿的2.2MHz峰值电流模式同步升压转换器,具有2.5A开关,固定5V输出电压,最高效率可达93%,静态电流为34μA。
SMT扩展库
3000个/圆盘
总额¥0