芯片简介
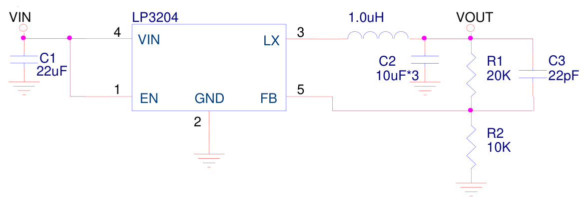
LP3204是一款1.5MHz恒定频率电流模式PWM降压转换器,适用于单节锂离子电池供电设备,支持高达1.5A输出电流和94%效率。其特性包括2.5V至5.5V输入范围、0.61V至VIN可调输出电压、低RDSON内部开关(90mΩ/80mΩ)、100%占空比低压差运行及软启动功能。内部组成包含控制环路(误差放大器与补偿电路)、电流限制保护、热关断机制,并通过外部电阻分压器设定输出电压。
芯片特点:
输入2.5V~5.5V
输出1.5A
内置MOS
1.5MHz
使能
软启动

LP3204是一款1.5MHz恒定频率电流模式PWM降压转换器,适用于单节锂离子电池供电设备,支持高达1.5A输出电流和94%效率。其特性包括2.5V至5.5V输入范围、0.61V至VIN可调输出电压、低RDSON内部开关(90mΩ/80mΩ)、100%占空比低压差运行及软启动功能。内部组成包含控制环路(误差放大器与补偿电路)、电流限制保护、热关断机制,并通过外部电阻分压器设定输出电压。
| 开源项目名称 | 开源项目介绍 |
|---|---|
| DC-DC降压芯片方案验证板-A版 | 该方案验证版,主要用于测试市面上常见的SOT-23封装的降压型DC/DC芯片,板子上目前集成了三种引脚排序。 |
描述LP3204 是一款1.5MHz固定频率的电流模式PWM降压转换器,适用于便携设备,最高效率可达94%,支持1.5A输出电流,输入电压范围为2.5V到5.5V,输出电压范围为0.61V到VIN。
SMT扩展库
3000个/圆盘
总额¥0