芯片简介
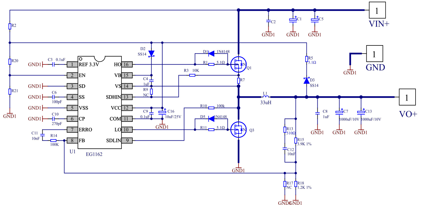
EG1162是一款高压大电流降压型同步整流DC-DC电源管理芯片,内部集成基准电源、振荡器、误差放大器、限流保护、短路保护、半桥驱动等功能。支持外接电容设置工作频率(0-300KHz),具有逐周限流控制、输出短路打嗝保护、软启动及EN使能控制。典型应用包括5V/20A和12V/20A同步整流方案,需外置MOS管和电感。
芯片特点:
输入4.5V~20V
输出20A
0~300KHz
使能
软启动

EG1162是一款高压大电流降压型同步整流DC-DC电源管理芯片,内部集成基准电源、振荡器、误差放大器、限流保护、短路保护、半桥驱动等功能。支持外接电容设置工作频率(0-300KHz),具有逐周限流控制、输出短路打嗝保护、软启动及EN使能控制。典型应用包括5V/20A和12V/20A同步整流方案,需外置MOS管和电感。
描述EG1162是一款高压大电流降压型同步整流DC-DC电源管理芯片,内部集成基准电源、振荡器、误差放大器、限流保护、短路保护、半桥驱动等功能,非常适合大电流场合应用,尤其5V输出场合。
RoHSSMT扩展库
3000个/圆盘
总额¥0
近期成交51单