芯片简介
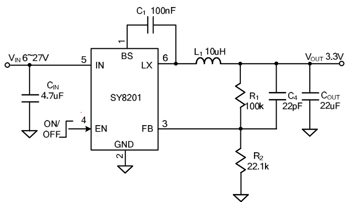
SY8201ABC是一款高效率、快速响应的同步降压DC-DC转换器,输入电压范围4.5V至27V,集成低RDS(ON)的主开关和同步开关,采用即时PWM架构实现快速瞬态响应,伪恒定频率500kHz以减少电感和电容尺寸。具有内部软启动功能,限制浪涌电流,并符合RoHS标准。
芯片特点:
输入4.5V~27V
输出1A
内置MOS
500kHz
使能
软启动

SY8201ABC是一款高效率、快速响应的同步降压DC-DC转换器,输入电压范围4.5V至27V,集成低RDS(ON)的主开关和同步开关,采用即时PWM架构实现快速瞬态响应,伪恒定频率500kHz以减少电感和电容尺寸。具有内部软启动功能,限制浪涌电流,并符合RoHS标准。
| 开源项目名称 | 开源项目介绍 |
|---|---|
| DC-DC降压芯片方案验证板-A版 | 该方案验证版,主要用于测试市面上常见的SOT-23封装的降压型DC/DC芯片,板子上目前集成了三种引脚排序。 |
描述SY8201是一款高效率同步降压DC-DC转换器,能够提供1A的输出电流,输入电压范围为4.5V到27V。内部集成主开关和同步开关,具有低导通电阻,采用瞬时PWM架构实现快速瞬态响应。工作在伪恒定频率下,频率为500kHz。
SMT扩展库
3000个/圆盘
总额¥0
近期成交100单+