芯片简介
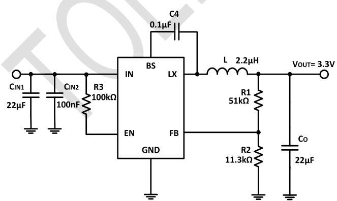
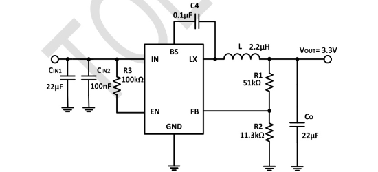
TMI3281是一款1MHz工作频率、18V输入电压、2A输出电流的同步降压转换器,具有高达95%的效率和集成内部补偿功能。其特性包括无需肖特基二极管、斜率补偿电流模式控制、低ESR陶瓷输出电容稳定性、过流保护(带打嗝模式)、输入过压保护(OVP)、热关断及软启动。内部组成包含高电压功率MOSFET、误差放大器、内部稳压器及保护电路,适用于分布式电源系统、数字机顶盒、平板显示设备等应用场景。
芯片特点:
输入3.5V~18V
输出2A
内置MOS
1MHz
使能
软启动
工业品
TMI3281是一款1MHz工作频率、18V输入电压、2A输出电流的同步降压转换器,具有高达95%的效率和集成内部补偿功能。其特性包括无需肖特基二极管、斜率补偿电流模式控制、低ESR陶瓷输出电容稳定性、过流保护(带打嗝模式)、输入过压保护(OVP)、热关断及软启动。内部组成包含高电压功率MOSFET、误差放大器、内部稳压器及保护电路,适用于分布式电源系统、数字机顶盒、平板显示设备等应用场景。
| 开源项目名称 | 开源项目介绍 |
|---|---|
| DC-DC降压芯片方案验证板-A版 | 该方案验证版,主要用于测试市面上常见的SOT-23封装的降压型DC/DC芯片,板子上目前集成了三种引脚排序。 |
描述TMI3281是一款完全集成的高效率1MHz同步整流降压转换器,可在宽负载范围内高效运行。它无需肖特基二极管,具有低EMI特性,适用于分布式电源系统、数字机顶盒、平板电视和显示器等应用。
RoHSSMT扩展库
3000个/圆盘
总额¥0
近期成交47单