芯片简介
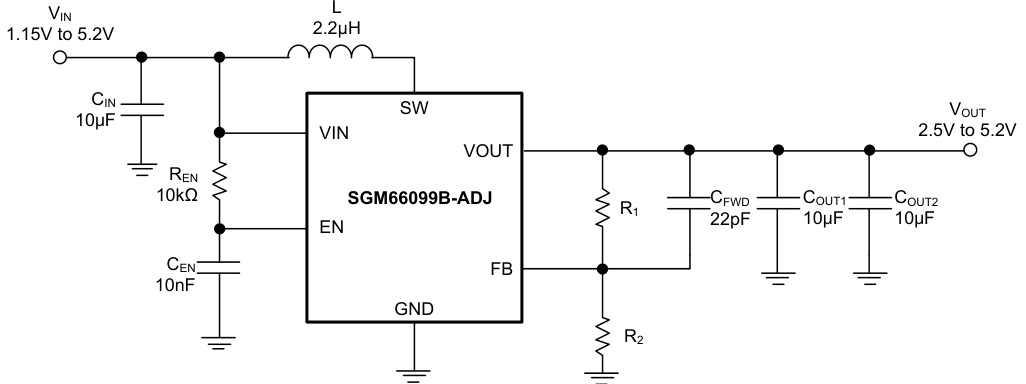
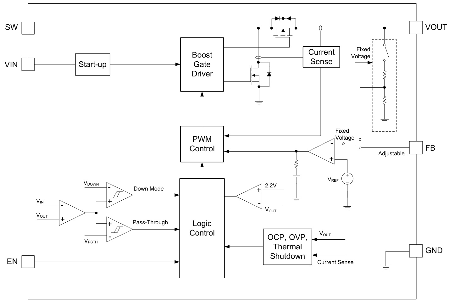
SGM66099B是一款超低静态电流同步升压转换器,适用于锂锰电池、镍氢电池和锂离子充电电池。具备1.7μA典型静态电流,支持2.5V至5.2V可调输出及5.0V固定输出版本,集成同步整流器实现输出断开功能。采用峰值电流模式控制,包含过流保护、过压保护和热关断等多重保护机制,提供节能模式以提升低负载效率,支持在输入电压高于输出时进入直通模式。
芯片特点:
输入1.15V~5.2V
输出2.5V~5.2V
内置MOS
1.2MHz
使能
软启动


SGM66099B是一款超低静态电流同步升压转换器,适用于锂锰电池、镍氢电池和锂离子充电电池。具备1.7μA典型静态电流,支持2.5V至5.2V可调输出及5.0V固定输出版本,集成同步整流器实现输出断开功能。采用峰值电流模式控制,包含过流保护、过压保护和热关断等多重保护机制,提供节能模式以提升低负载效率,支持在输入电压高于输出时进入直通模式。
SMT扩展库
3000个/圆盘
总额¥0
SMT扩展库
3000个/圆盘
总额¥0
SMT扩展库
3000个/圆盘
总额¥0
SMT扩展库
3000个/圆盘
总额¥0
近期成交2单