芯片简介
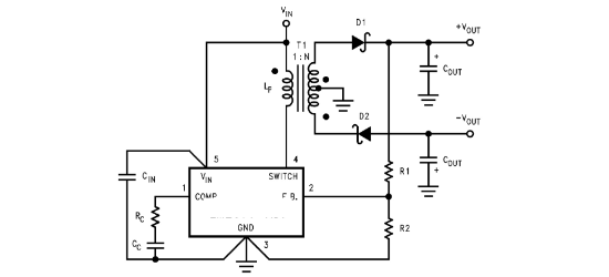
LM2577S-ADJ是一款单片集成升压转换器,支持升压、反激和正激拓扑。内置3.0ANPN开关管,具备电流/热保护及欠压锁定功能。采用52kHz固定频率和电流模式控制,提升瞬态响应。包含误差放大器、振荡器、驱动电路及保护模块,支持宽输入电压范围(3.5V-40V)和软启动功能。
芯片特点:
输入3.5V~40V
输出可调
内置MOS
52kHz
软启动

LM2577S-ADJ是一款单片集成升压转换器,支持升压、反激和正激拓扑。内置3.0ANPN开关管,具备电流/热保护及欠压锁定功能。采用52kHz固定频率和电流模式控制,提升瞬态响应。包含误差放大器、振荡器、驱动电路及保护模块,支持宽输入电压范围(3.5V-40V)和软启动功能。
描述LM2577SADJ是一款单片集成电路,提供所有升压、反激和正激转换器所需的电源和控制功能。它内置了一个3.0A NPN开关及其保护电路,包括电流限制、热关断和欠压锁定。其他特性包括52kHz固定频率振荡器、软启动模式和电流模式控制。
SMT扩展库
800个/圆盘
总额¥0
近期成交23单