芯片简介
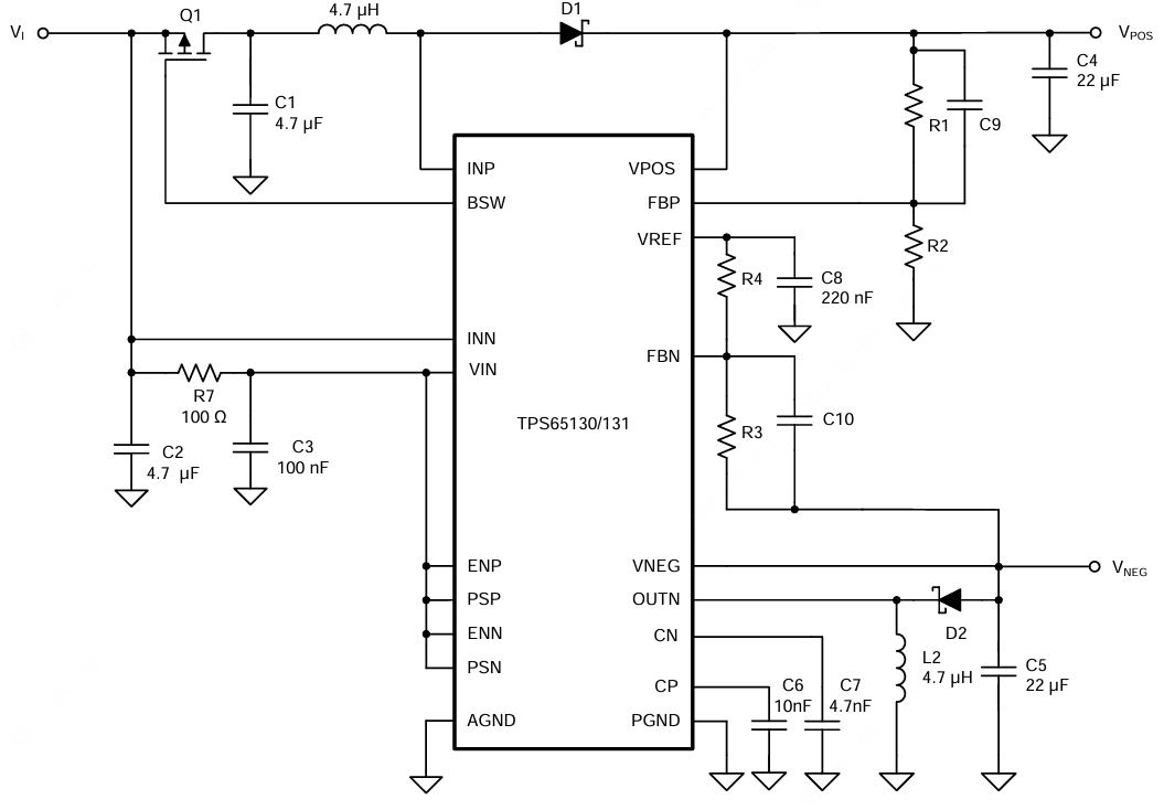
TPS65131RGER是一款双输出DC-DC转换器,可生成正电压(最高+15V)和负电压(最低-15V),输入电压范围为2.7V~5.5V。该器件采用固定频率PWM控制拓扑,集成独立使能引脚(ENP/ENN)、软启动、过压保护及热关断功能,适用于便携式电池供电设备。其内部包含参考电压源、误差放大器及开关电流限制电路,需外接电感、电容及二极管实现完整电源转换。
芯片特点:
输入2.7V~5.5V
输出200mA
1.25MHz
使能
双路输出
软启动
负压

TPS65131RGER是一款双输出DC-DC转换器,可生成正电压(最高+15V)和负电压(最低-15V),输入电压范围为2.7V~5.5V。该器件采用固定频率PWM控制拓扑,集成独立使能引脚(ENP/ENN)、软启动、过压保护及热关断功能,适用于便携式电池供电设备。其内部包含参考电压源、误差放大器及开关电流限制电路,需外接电感、电容及二极管实现完整电源转换。
| 开源项目名称 | 开源项目介绍 |
|---|---|
| 大功率小型USB耳机放大器|耳放|DAC|便携 | 基于CT7601与STC8H8K64U的USB小型耳机放大器 使用TPA6120作为输出,实现超过1000mW的单端及平衡输出 |
| 便携多通道函数发生器 | 本项目是一款基于FPGA的廉价多通道函数发生器。电源部分:由于系统的功耗较高,电源此处采用了12V输入的方式,随后使用TPS82130来降压各电源轨。为了考虑到运放的供电,此处选用了TPS65131作为正负电源供电。 |
描述TPS65131 具有双通道正负输出(750mA 典型值)的双电源转换器
3000个/圆盘
总额¥0
近期成交100单+