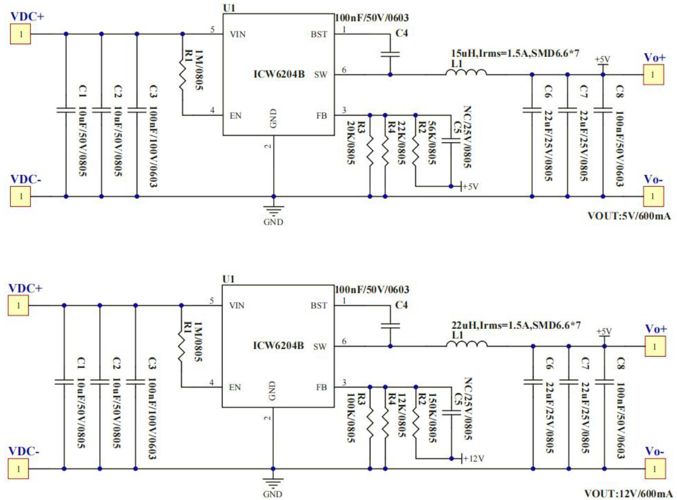
芯片简介
MD6204B是一款采用电流模式控制的同步降压稳压器,可输出最大0.6A电流。具有4.5V至60V宽输入电压范围,1.6MHz工作频率优化外围元件尺寸。集成435mΩ/210mΩNMOS功率管,内置软启动、逐周期电流限制、短路保护和过热保护功能,支持低占空比和低压差模式。特性包括±1.5%精度0.8V参考电压、>90%效率、使能控制及优化的环路补偿设计。
芯片特点:
输入4.5V~60V
输出0A~0.6A
内置MOS
1.6MHz
使能
软启动

MD6204B是一款采用电流模式控制的同步降压稳压器,可输出最大0.6A电流。具有4.5V至60V宽输入电压范围,1.6MHz工作频率优化外围元件尺寸。集成435mΩ/210mΩNMOS功率管,内置软启动、逐周期电流限制、短路保护和过热保护功能,支持低占空比和低压差模式。特性包括±1.5%精度0.8V参考电压、>90%效率、使能控制及优化的环路补偿设计。