芯片简介
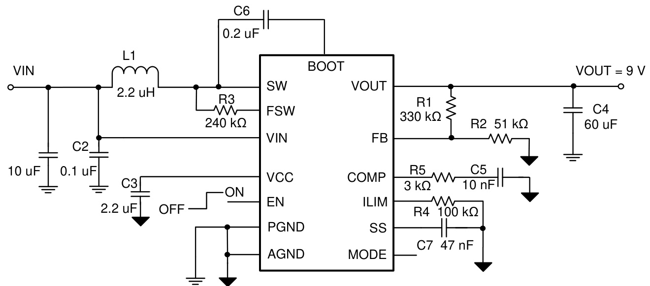
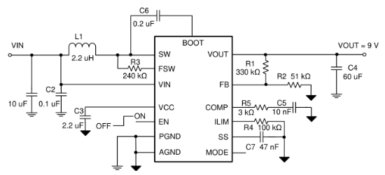
ME2187是一款高功率密度同步整流升压转换器,集成低导通电阻功率开关,输入电压2.7V~12V,输出电压4.5V~12.6V,10A开关电流能力,支持30W功率输出。采用电流模COT控制架构,重载PWM模式,轻载可选PFM/FPWM模式,可调开关频率200kHz~2.2MHz,具备可编程峰值限流、软启动及UVLO、OVP、OTP保护功能。
芯片特点:
输入2.7V~12V
输出4.5V~12.6V
内置MOS
200kHz~2.2MHz
使能
软启动

ME2187是一款高功率密度同步整流升压转换器,集成低导通电阻功率开关,输入电压2.7V~12V,输出电压4.5V~12.6V,10A开关电流能力,支持30W功率输出。采用电流模COT控制架构,重载PWM模式,轻载可选PFM/FPWM模式,可调开关频率200kHz~2.2MHz,具备可编程峰值限流、软启动及UVLO、OVP、OTP保护功能。
描述ME2187是一款高功率密度的同步整流升压转换器,集成两个低导通电阻的功率开关来减低导通功率损耗,为便携设备提供高效率、小型化的供电方案。具有2.7~12V的宽输入电压范围,输出电压最高至12.6V,具备10A开关电流能力,可提供30W功率输出。
SMT扩展库
3000个/圆盘
总额¥0
近期成交23单